蜜雪集团:茶饮下沉与出海标杆,未来成长空间几何?

国信证券
2025/05/27

核心观点

国信社服观点

蜜雪集团:现制茶饮NO.1,下沉与加盟标杆。成立于1997年的蜜雪集团聚焦提供2-8元高性价比产品,2015年开启全国化扩张,2024年底公司全球门店数达46479家,系全球门店规模最大现制饮品企业。2024年,公司营收248.3亿元/+22.3%,归母净利润44.4亿元/+41.4%,收入/利润CAGR(2021-2024年)达33.9%/32.4%,门店加盟模式主导,2024年末国内三线及以下门店占比57.4%、下沉城市为主战场。2024年商品销售/设备销售/加盟服务收入占比分别94.5%/3.0%/2.5%(毛利贡献占比91.9%/1.9%/6.2%),面向加盟商的商品销售是创收核心。创始人兄弟持股83%拥有绝对话语权。

现制茶饮:赛道百舸争流,蜜雪执牛耳。参考灼识咨询,2025年现制茶饮市场规模约3109亿元,2023-2028年复合增速约19.7% 维持高速成长。2023年CR5为49%(GMV口径),蜜雪冰城份额占20.2%居首。茶饮出海方面,东南亚一般是各品牌首选,若以2023年出杯量计,蜜雪冰城市占率约19.5%已拔头筹,但短期品牌竞争加剧,聚焦本土供应链与文化融入或为破局之法。

成长公式=单店创收*门店规模*供应链赋能。1)单店创收=单店GMV*成本抽成(约40%),高复购大单品构筑店效基本盘,兼顾外卖平台扩容短期助力、消费渐进复苏及门店品牌结构变化,预计2025-2027年单店GMV为145.4/149.3/152.7万元,增速4.8%/2.7%/2.3%,假设成本加成稳定在40%,单店商品销售创收为58.4/60.0/61.4万元;2)预计2025-2027年门店分别净增7700/8855/8930家,分别系蜜雪下沉(25-27年净增5.5/5.2/4.8k家)、蜜雪出海(0.2/1.5/1.8k)及幸运咖(2/2.2/2.3k)主要驱动;3)供应链规模提效,预计2025-2027年毛利率稳中有增分别为32.5%/32.6%/32.7%。

门店突破4.6万后,我们还可以期待什么?5年期维度测算,蜜雪集团门店规模有望达10万家,其中蜜雪国内(6.5万)、海外(1.5万)、幸运咖(1.5-2万)分别贡献成长。若品牌扩张及供应链降本可顺利兑现,中性偏乐观假设下2030年蜜雪集团收入/归母净利润有望达645/119亿元。此外,公司致力孵化“雪王”IP出圈,现制茶饮业务之外的IP商业化成长也值得期待。

风险提示

宏观下行风险、行业竞争加剧、股东减持、门店扩张不及预期。

投资建议


写在前面

蜜雪集团如何从现制茶饮竞争中突围?我们曾在2021年11月外发连锁消费行业深度报告《品牌定位篇:始于赛道 路径迥异》中对茶饮行业未来发展做过剖析研判,现制茶饮行业很难通过产品研发做出品牌差异化,每当一家茶饮企业新品成为爆品后,同业竞争者可以短时间内研发出味道相仿甚至更胜一筹的饮品,换句话说,以新品研发为核心经营思路的茶饮品牌是较难构筑自身竞争壁垒的,彼时现制茶饮行业玩家应对之策大致可分为成本优势&品牌溢价两大类思路。在消费需求更趋理性的2025年,前者策略目前看来似乎更具备穿越经济周期的潜力,而平价茶饮龙头蜜雪集团则是践行规模优势反哺成本优势的佼佼者。

总体而言,依托供应链的飞轮效益,蜜雪冰城2021年至今实现了穿越经济周期的增长,在2024年集团门店总数突破4.6万家的当下,2025年顺利登陆资本市场后,蜜雪集团后续如何继续实现增长?下沉市场、品牌出海以及供应链赋能下新品牌发展前景展望如何?上述议题是当下市场最为关心的话题,也将是本文关注的焦点。

正文内容

蜜雪集团:平价茶饮龙头,下沉与出海标杆

公司发展:城中村到千城万店,廿八载成就平价茶饮龙头

蜜雪集团专注平价现制饮品赛道二十八载,成就港股首家千亿市值茶饮品牌。蜜雪集团成立于1997年,公司创始人张红超最初在郑州开设一家名为“寒流刨冰”的小店;1999年,品牌正式更名为“蜜雪冰城”;其后公司积极修炼标准化运营内功,2008年在河南省内及周边首度开放加盟;伴随能够覆盖全国的供应链网络体系形成,2015年蜜雪集团开启全国化扩张;2017年内部孵化新品牌幸运咖、2018年首度试水出海。2024年底,公司在中国及海外11个国家拥有超4.6万家门店,成为全球规模最大的现制饮品企业。2025年3月3日,公司在香港联合交易所主板正式挂牌上市,股票代码为02097.HK,成为港股市场首个市值突破千亿港元的现制茶饮品牌。

1、初创与品牌建立(1997-2006年):1997年,创始人张红超凭借3000元启动资金,在河南财经学院(现河南财经政法大学)附近的城中村燕庄开设“寒流刨冰”店,开启在现制饮品行业的创业之路。两年后,公司正式启用“蜜雪冰城”品牌名。2006年春,张红超敏锐洞察到冰淇淋市场的商机,经口味调研、配方购买,借助“蜜雪冰城超级冰堡”,推出标志性产品——鲜奶冰淇淋,该产品以其“一元一支”的超高性价比与美味口感,迅速收获消费者好评。

2、局部深耕与标准化运营(2007-2013年):2007年,联合创始人张红甫加入,公司开始大力推动门店网络发展,随后确立“直营+加盟”双轨模式,并以加盟业务为主导,向河南及周边省份扩展。2012年,公司成为了中国现制饮品行业中首家设立中央工厂的企业,标志着进入规模化运营阶段。伴随河南大咖国际食品有限公司的成立,公司开始自建供应链体系,以实现核心原料自给自足。2013年,公司推出首款现制果饮冰鲜柠檬水,并逐步拓展采购网络至上游农产品领域。

3、布局全国与多品牌战略(2014-2017年):2014年,公司通过实施“全中国一个郑州市”的免运费政策,依托落成于河南温县的首个仓储物流中心,自建专属物流体系,逐步构建起覆盖全国的供应链网络。2017年,创立现磨咖啡品牌“幸运咖”,进一步丰富品牌矩阵,满足消费者多元化需求。

4、全球化布局与港交所上市(2018年至今):2018年,蜜雪冰城首家海外店落地越南河内,正式开启在海外13个国家和地区的战略布局。同年,通过打造“蜜雪冰城”超级IP及终身代言人“雪王”,品牌影响力大幅提升。截至2024年底,公司全球门店数量超4.6万家,成为全球最大规模的现制饮品企业。2025年3月,公司成功在港交所上市,也是首家市值超千亿的茶饮公司。

产品矩阵:定位聚焦高性价比,Top5常青品出杯量超4成

TOP5常青款出杯量占比超4成,产品定位2-8元高性价比。蜜雪冰城的前五大常青款产品为冰鲜柠檬水、新鲜冰淇淋、珍珠奶茶、蜜桃四季春和满杯百香果,2024年前三季度,蜜雪冰城的前五大畅销常青款产品占国内总饮品出杯量约41.2%,考虑到蜜雪冰城品牌SKU数高达80+,蜜雪集团的大单品属性也较为显著。此外,在广受欢迎的常青款产品的基础上,公司还会定期推出符合时令和地域特色的季节性和区域性产品,如莓果三姐妹、桑葚莓莓、厚芋泥奶茶和香柠红茶等。

幸运咖核心产品价格区间为5-10元,同样主打性价比特点。2024年底幸运咖门店突破4500家,也是公司重要的创收来源,幸运咖目前的现磨咖啡产品主要采用来自埃塞俄比亚、哥伦比亚、巴西和印度尼西亚等国的阿拉比卡咖啡豆,其他关键食材如牛乳也源自知名供应商。较畅销的产品包括美式咖啡、拿铁咖啡和椰椰拿铁,产品价格区间约5-10元。

管理分析:创始人兄弟持股82.5%,明星产业资本云集

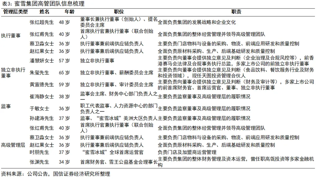
创始兄弟持股比例82.54%,产业资本阵容强大。张红超、张红甫兄弟系一致行动人合计持股82.54%,拥有公司绝对控制权;高管也通过股权激励实现绑定,公司全球首席运营官时朋持股0.84%,监事兼蜜雪冰城美洲大区负责人孙建涛持股0.84%,前执行董事罗静持股0.67%,执行董事兼前端供应链负责人蔡卫淼持股0.17%,高管团队持股合计2.52%。产业资本方面,龙珠美城/深圳蕴祺/天津磐雪/万店投资分别持股3.82%/3.82%/1.91%/0.86%;其他公众股东持续比例为4.52%。

基石投资者锁定期为6个月,控股股东与高管持股锁定期1年。根据2025年2月28日发布的股权分配结果公告内容,遵照公司法规定,基石投资者和控股股东及高管分别需要遵守6个月和12个月的禁售限制,两次禁售股权解冻时间分别为2025年9月2日、2026年3月2日。

核心高管职权架构清晰,一线工作经验丰富。公司的执行董事由张红超、张红甫领导,并包含蔡卫淼和赵红果两名前、后端供应链负责人;3位监事崔海静、于敏、孙建涛除负责监察董事及高级管理层的履职情况外,还分别负责财务中心、人力资源中心和“蜜雪冰城”的美洲大区业务;公司高级管理层在集团内任职时间长,伴随企业成长,且有多年一线对应岗位的工作经验,首席财务官张渊先生也曾在多家金融机构就职,对整体财务管理及资本运营有丰富经验。

经营维度:下沉与加盟系核心战略,集团门店数超4.6万

围绕加盟模式创收是公司核心经营战略。公司面向加盟店的商品销售、设备销售以及加盟服务收入是核心收入构成,直营收入占比极低,围绕加盟模式创收是公司最核心收入利润来源。

商品销售是创收核心,毛利贡献占比92%,设备销售与加盟服务次之。2024年,商品销售、设备销售、加盟及相关服务收入占比分别为94.5%、3.0%、2.5%,与直营模式公司直接并表门店收入与成本不同,面向加盟商的商品销售是蜜雪的创收来源,收入占比达95%,其次为设备销售以及品牌加盟费。毛利贡献角度看,商品销售/设备销售/加盟及相关服务毛利率分别为31.6%/19.9%/80.4%,对应三项业务毛利贡献分别为91.9%/1.9%/6.2%,商品销售贡献依旧居前,加盟服务收入占比虽低,但由于毛利率较高也可贡献可观毛利。

品牌加盟策略:加盟初始费用门槛较低。据公司披露的中国及海外加盟协议的主要条款来看,加盟店的加盟费、管理费、培训费以及保证金(到期返还)均为一定周期内缴纳的固定金额,若按2024年财报最新数据计算,单店平均加盟费约1.33万元,初始门槛较低。此外物料、食材等原材料的供应链销售也未设置最低购买要求,以门店实际销售能力为主。

门店复合增速(2021-2024年)32.5%,出海扩张成效显著。2021-2024年,总门店数复合增速为32.5%,门店总数达46479家。分经营模式看,加盟门店占比达99.99%,直营店为17家,仅作品牌展示使用,门店也是以加盟店为主;分门店区域看,中国国内门店数占比89.5%(41584家)、海外门店数占比为10.5%(4895家),海外市场印尼、越南门店规模居前;从门店增速看,2021-2024年,国内门店复合增速为32.5%,其中海外门店复合增速为162.7%,品牌出海成为门店保持快速扩张的新动能。

国内乡镇下沉市场依旧是主战场。截至2024年末,中国国内门店中一线/新一线/二线/三线及以下门店数占比分别为4.8%/19.6%/18.3%/57.4%,同比分别+0.2pct/-1.1pct/+0.4pct/+0.6pct,目前中国约有30000个乡镇,在平价定位加持下,乡镇市场将为公司持续提供增长动能。

2024年门店维持快速扩张,供应链赋能毛利率提升,暂不派发现金派息。2024年,蜜雪冰城全年营收入达248.3亿元/+22.3%;净利润44.54亿元/+39.8%,2021-2024年收入归母净利润CAGR分别达33.9%/32.4%。2022年利润率触底后,其后公司利润率进入上升区间,2024年公司毛利率/归母净利率分别提升3.0/2.4pct,毛利率提升的核心驱动在于供应链赋能下的规模效应显现。

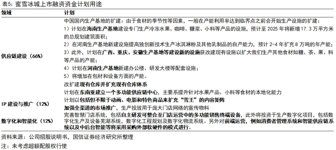
IPO资金净额为32.91亿港元,分别用于扩充国内&国际产能(66%)、IP打造(12%)及数字化建设(12%)。本次IPO募集资金所得款净额为32.91亿港元,其中66%用于扩充产能,包括向中国国内的海南、河南等生产基地增建原材料相关的相关生产设施;其次公司将12%资金用于加强IP建设,以包括但不限于动画、电影和特色商品来扩充“雪王”的内容矩阵以及宣传物料的生产;剩余资金主要投向数字化建设方面,门店销售、生产、工程物流等方面将采用自主研发的模式推进,而前端运营将采用采购外部软硬件的模式进行。

现制茶饮:赛道百舸争流,蜜雪执牛耳

行业发展:从奶茶粉到鲜果茶,从消费升级到真实价值

现制茶饮行业:从植脂末茶粉到真茶鲜奶鲜果,从消费升级到回归真实价值。从产品迭代路径看,20世纪90年代是现制茶饮的萌芽期,产品早期以植脂末、茶粉调制的“无茶无奶”形态为主;伴随着行业连锁化提升,产品逐步迭代为“真茶、鲜奶、鲜果”的健康化配方,以作为对消费需求健康化的响应。从产品价格变化看,与产品迭代相对应,2005-2021年间茶饮杯均价格稳步抬升,过程中更是出现以喜茶、奈雪的茶为代表的高端茶饮品牌。2023年以来,国内消费市场趋于理性,部分高端品牌发展受阻、行业加盟进展加速,现制茶饮行业也逐渐回归高性价比为主的真实需求。

1)1980-2005年:茶饮行业诞生,以茶粉调配、校园周边店为主

1990年代,快可立以加盟模式加速珍珠奶茶的跨区域传播,通过自动封口机、标准化操作流程与中央厨房供应体系,快可立成为首个大型茶饮连锁品牌。与此同时,“避风塘”、“七杯茶”等品牌涌现。首批风靡的茶饮连锁品牌主打茶粉与植脂末调配的平价饮品,以学生群体为核心客群,门店密集分布于校园周边,形成“5元时代”的消费基础。

2)2006-2015年:产品进入真茶汤时代,消费客群也更为宽泛

2006年后,CoCo都可、快乐柠檬等品牌崛起,推动茶饮进入真茶汤+鲜奶时代。新一轮茶饮品牌价格带明显提升,达到10-20元。同时门店也逐步开进商圈写字楼,目标客群扩展至白领与年轻消费者。

3)2016-2020年:鲜果茶时代与“高端化”叙事

2016年,奈雪的茶与喜茶纷纷推出招牌鲜果茶产品,二者核心单品“霸气杨梅”、“满杯西柚”推动鲜果茶从边缘品类跃升为主流。同期,茶颜悦色凭借“中茶西做”的差异化国风定位和相对高性价比的产品,迅速扩大品牌声量,同时由于彼时其仅聚焦于长沙市场,产品供给的稀缺性进一步扩大产品讨论热度。总体而言,此阶段行业呈现“高端化”及“网红化”特征,果茶品类有单杯价格一举突破30元,常有现制茶饮店排队时间长达数小时。

4)2021年-至今:回归真实价值与健康需求

高价茶饮品牌扩张遇阻,行业需求回归真实价值。过去高价茶饮品牌声量虽大,但就规模而言在现制茶饮消费市场仍偏小众,且存在门店下沉的难题。在此背景下2022年以喜茶为代表的高端茶饮宣布降价,主流产品价格全面降至30元以内,。另一方面期间内平价现制茶饮品牌蜜雪冰城凭借自有IP和亲民的价格出圈,古茗、沪上阿姨、茶百道等品牌逐步形成中价鲜果茶新势能,霸王茶姬主打高端的原叶轻乳茶定价也约在17-22元区间,总体而言,茶饮行业回归真实需求主导。

市场规模:市场规模超3000亿,行业连锁化率稳步提升

现制饮品市场(含茶饮、咖啡等)规模已超5000亿元,CAGR(2023-2028年)约17.6%。现制饮品是相对包装饮品的概念,指通过现榨、现磨、现调等方式现场制作的茶饮、果汁、咖啡等非酒精饮料。根据灼识咨询数据,截至2023年,现制饮品市场规模已达5175亿元,且于2018-2023年期间维持22.5%的年复合增长率,预计2023-2028年间仍将维持17.6%的年复合增长率。

消费习惯养成及供给连锁化率提升带动行业规模扩容。现制茶饮赛道高速成长背后有两大助推因素:1)消费习惯形成。据灼识咨询数据,2023年我国现制饮品消费占饮用水摄入总量百分比仅1.6%,横向对比发达国家美国(19.2%)、欧盟及英国(19.1%)、日本(13.4%)仍有较大提升空间,后续随我国人均可支配收入提升,差距有望缩小。2)供给端连锁化率提升。现制饮品行业标准化程度高、单店投资低,横向对比餐饮品类更易连锁化。据餐宝典数据,2023年中国茶饮行业连锁化率高达49.1%,预计2024年约51.6%。

2025年现制茶饮市场规模约3109亿元,市场规模CAGR(2023-2028年)约19.7%。据灼识咨询数据,现制茶饮市场2025年市场规模约3109亿元,2018-2023年市场规模复合增速达到24.7%,预计2023-2028年市场规模复合增速约19.7%,仍然保持可观增长。若按价格带划分,大众现制茶饮店(产品均价10-20元)系现制茶饮店赛道中GMV最大细分赛道,其次为平价现制茶饮店。通常而言,中国现制茶饮店分为平价(均价<10元)、大众/中端(10-20元)、高端(>20元)三类价格带。据灼识咨询数据,中国大众现制茶饮店市场GMV由2018年的人民币364亿元增长至2023年的1086亿元,年复合增长率达24.4%。蜜雪集团所在平价现制茶饮店为第二大细分赛道,预计2024-2028年复合年增长率维持20.1%增速。

竞争格局:市场格局呈现一超多强,蜜雪冰城规模居首

2023年前五大现制茶饮品牌GMV占比约5成,蜜雪冰城领先优势明显。根据2023年现制茶饮行业竞争格局数据,蜜雪冰城以绝对优势占据市场主导地位,其GMV占比达427亿元,门店数突破3万家,分别超过第二名古茗(GMV 192亿元、门店约9000家)和茶百道(GMV 169亿元、门店约7801家)的总和。总体而言,行业呈现“一超多强”格局,前五品牌合计GMV占比约49%。

横向对比平价现制茶饮赛道(甜啦啦、益禾堂),蜜雪冰城优势依旧突出。根据窄门餐眼2025年5月数据,蜜雪冰城以3.5万家门店的绝对规模优势主导市场。甜啦啦(5901家)和益禾堂(5842家)作为第二梯队快速崛起,前者以“9.9元水果茶桶”策略和低加盟成本实现2023/2024年分别新增2929/1873家门店;后者深耕高校经济,通过“8-12元学生套餐”和定制化装修补贴在三四线城市加速扩张。区域性品牌如快乐番薯(1956家)和阿水大杯茶(1431家)则通过差异化品类创新维持局部优势,前者以“茶饮+烤番薯”组合绑定社区早餐场景,后者聚焦北方市场推出700ml大杯型产品巩固区域客群。整体而言,平价现制茶饮赛道近年涌现一些新兴品牌,但在规模上蜜雪冰城仍具备较明显优势。

PK甜啦啦,甜啦啦主打鲜果茶、低价策略对选址限制较大,聚焦下沉市场品牌声量仍待放大。甜啦啦是由安徽汇旺餐饮管理有限公司于2015年创立的现制茶饮品牌,以“高质平价”为核心策略,专注于下沉市场布局,通过“小店模式+极致性价比”的产品矩阵实现快速扩张。该品牌以鲜果茶为核心单品,推出10元“一桶水果茶”等爆款产品。横向对比来看,公司鲜果茶产品定价远低于同行,产品毛利率也相对低,据甜啦啦招商手册2023年数据,甜啦啦门店层面毛利率约55%,要低于蜜雪冰城等门店层面60%的毛利率,因此为保证一定盈利能力,公司门店主要集中分布于租金较低区域,如三线及以下城市,重点围绕学校、社区、商圈,同时建议加盟商打造小店模型。据窄门餐眼数据显示,2025年5月,甜啦啦三线及以下城市门店占比80.9%(折算约4800家门店),而蜜雪冰城为55.5%(折算约20000家门店)。相较蜜雪冰城从郑州发家逐步下沉,甜啦啦则本身更具下沉基因。在品牌声量上二者同样存在一定差异,蜜雪冰城凭借“雪王”IP和洗脑主题曲形成强大的消费者心智占领,其抖音粉丝量(375万,2025年5月12日数据)远超甜啦啦的124万。

茶饮出海:东南亚是出海第一站,全球化之路需稳中求进

兼顾地域消费偏好&人口结构,东南亚系茶饮出海第一站。人口结构方面,据观研天下数据,2021年东南亚20-54岁人口占比高达51.0%,年轻群体对新茶饮新兴消费趋势的接受度高,且随着中产阶级规模扩大,消费升级需求将持续释放。消费偏好方面,东南亚地处热带,湿热气候推动冷饮消费旺盛需求,同时整体口味偏好甜食。文化基因层面,东南亚与中国共享悠久的饮茶传统,使得东南亚消费者对茶饮的接受度显著高于欧美市场。结合上述原因,东南亚往往为国内茶饮品牌出海首选市场。

东南亚茶饮市场规模超680亿人民币,印尼规模居首。参考灼识咨询数据,2025年东南亚现制茶饮市场规模约95亿美元(按汇率USD/CNY=7.2168计算,686亿人民币),且2023-2028年市场规模复合增速为21.4%。据UhooGlobal统计数据,印度尼西亚是东南亚最大茶饮市场,得益于年轻人口红利(人口基数最大,其中41%为18-35岁)与全年高温气候,当然市场竞争也较为激烈;泰国市场规模次之,其后为越南、马来西亚(华人比例超20%)等。

东南亚竞争格局:东南亚现制饮品连锁化率仍低,蜜雪冰城出海已拔头筹。蜜雪冰城招股书数据显示,2023年东南亚现制茶饮市场连锁化率约25%,显著低于中国市场。目前蜜雪冰城在东南亚市场拥有超4000家门店,若以2023年出杯量计算,蜜雪冰城在东南亚市占率达19.5%,系东南亚地区最大的现制茶饮品牌。

具体看东南亚竞争对手,平价价格带以蜜雪冰城、日出茶太、Esteh、Haus、CoCo都可等品牌为以代表,主打高性价比与社区覆盖,布局在学校、地铁站等高流量区域,产品以经典珍珠奶茶、水果茶为主,客单价集中在2美元以下价格区间,满足日常高频消费需求。大众价格带包括霸王茶姬、KOI(新加坡本地品牌)等,门店布局聚焦于中高端商场与办公区,客单价集中在2-5美元区间,产品相对注重品质,目标客群为白领与年轻家庭。高端价格带以喜茶、奈雪的茶、KOI Signature为主,占据高端商场核心位置,客单价高于5美元,提供差异化产品如“水果茶配奶盖”、“酒精奶茶”等创新组合,强调场景体验与社交属性。

茶饮出海龙头蜜雪已率先变奏降速,聚焦压实基本功。参考《中国企业家》访谈内容,经过过去几年的门店快速扩张,2024年蜜雪集团海外门店仅净增564家,较2022-2023年的1536家/2537家大幅放缓,目前公司内部更加聚焦修炼内功蓄力未来发展。伴随海外门店规模扩大,人才标准随之迭代,不仅要懂业务、会管理,更要有组织搭建能力。供应链方面,物流硬件设施与通路资源,国内国外也无法同日而语,据蜜雪冰城招股书,目前在中国国内90%的县级行政区划里,公司可以实现物流配送12小时触达,而印尼则是一个“千岛之国”,“上船下船,上岛下岛”的运输拉长了配送周期。

东南亚之外,全球化布局更考验品牌因地制宜的能力。除东南亚出海如火如荼外,诸如中东市场(阿联酋、沙特、卡塔尔)、美洲市场(美国、加拿大、巴西、墨西哥、阿根廷)、欧洲市场(英法德)、日韩、非洲市场不同品牌也均有布局。但与东南亚能够共享国内供应链、文化环境与国内较为类似不同,全球其他区域呈现较为明显的地域差异,不同地区的消费习惯、竞争格局差异也要求不同品牌走出不同的发展路径,如日本食品安全标准严苛进入门槛高、中东则需规避宗教禁忌,不同国家的均需品牌因地制宜。整体而言,茶饮全球化出海本质是“文化融合+供应链能力”的双重输出,最终的胜负手还是在于精准定位目标市场、灵活调整产品策略,并构建可持续的本地化运营体系,建议关注茶饮出海在不同国家的发展情况。

咖啡行业:规模增速最快饮品赛道,幸运咖专注下沉市场

上文从行业发展历程、市场规模、竞争格局以及出海展望等角度分析了现制茶饮行业,但如今的蜜雪冰城已经发展成以现制茶饮为品牌根基,依托上游完善的供应链禀赋,积极尝试跨界咖啡赛道,因此本小结也会兼顾对比分析咖啡行业。

与现制茶饮不同,咖啡作为舶来品初入中国时便定位高端,现今品牌定位更趋多元。20世纪80年代,以雀巢、麦斯威尔为代表的速溶咖啡品牌完成了对国内消费者第一轮教育;其后国内陆续出现上岛咖啡、星巴克等高端咖啡品牌,虽消费者教育比较成功,但是平价的价格带一直空缺,这也为其后瑞幸咖啡、库迪咖啡等品牌的出现提供了发展契机;与此同时,伴随瑞幸等品牌对消费者的进一步教育,部分消费者也追求更个性化的小型精品咖啡店品牌,如M Stand、Seesaw等。

行业发展阶段、功能性消费差异,咖啡赛道规模增速快于现制茶饮。参考灼识咨询数据,从赛道增速看,现磨咖啡复合年均增速(2018-2023年)为37.1%,高于同期现制茶饮市场的CAGR(24.7%),且CAGR(2023-2028年)约为24.7%,增速同样快于现制茶饮赛道,两个赛道未来增速展望有差异,背后原因系VS现制茶饮的糖分摄入&社交属性,咖啡消费需求更偏提神醒脑、缓解疲劳为主的功能性,需求粘性更强;其次咖啡市场在国内仍处偏市场教育阶段,与较为成熟的现制茶饮市场的发展阶段也有所差异。此外,竞争格局不同边际上也有扰动。

瑞幸门店规模居首,幸运咖主打平价下沉。参考灼识咨询数据,按照2023年终端零售额占比看,瑞幸咖啡以21.8%居首,星巴克市占率约16.5%次之,库迪(3.6%)、Manner(1.7%)分列三四名,蜜雪副牌幸运咖位列第五、市场占有率约1.3%,平价定位下专注于低线城市。展望未来,咖啡消费部分转向功能性刚需,横向来看高性价比咖啡赛道更易跑出大规模连锁化门店,精品咖啡则更加偏向追求小而精。中国高性价比咖啡赛道已形成以瑞幸咖啡(门店超23000家,窄门餐眼2025年5月数据,下同)、库迪咖啡(9859家)、幸运咖(3486家)、Manner Coffee(1795家)、挪瓦咖啡(1174家)的头部品牌矩阵。

成长展望:供应链为根基,三驾马车驱动

成长公式=单店创收*门店规模*供应链赋能

蜜雪集团的成长逻辑可以简化概括为门店规模*单店创收,同时规模效应带动的供应链降本边际上放大盈利能力。门店规模决定公司成长的天花板,除去在传统高势能点位布局门店外,品牌也可通过低线下沉、出海探索以及孵化协同性的新品牌等方式扩大门店规模天花板;单店创收(店效*成本加成)经营最核心的景气度指标,对应在蜜雪集团也即公司针对加盟单店的商品销售收入,在成本加成(约40%)相对稳定的情况下,越高的店效意味着更高的商品销售收入。与此同时,优秀的单店表现也能吸引更多加盟商加入,提升潜在的门店规模空间;最后,供应链是所有加盟模式为主公司的定海神针,稳定的供应链体系保障食品安全的稳定性同时,可通过采购的规模效应反哺门店端,提升门店端的盈利能力。下文我们将就三条主线的成长逻辑进行拆分分析。

驱动1-单店创收:成本抽成预计稳定,单店GMV稳中有增

单店创收=单店GMV*成本抽成(约40%)。在第一章节我们曾分析,蜜雪集团核心创收来源系针对加盟店的商品销售,即终端门店的原材料(含包材等)需要全部从公司采购,单店销售额越高对应原材料进货需求越大。成本抽成方面,为保证加盟商门店端盈利能力稳定,商品定价上也会保证加盟商的毛利率稳定,据我们测算成本加成约40%,如2021-2024年公司来自于加盟单店商品销售收入分别为58.1/51.2/57.6/55.8万元,相对应加盟店年均GMV分别为140.2/125.3/143.7/138.7万元,对应原材料成本占比分别为41.5%/40.9%/40.1%/40.2%,换个角度看,蜜雪旗下加盟店门店毛利率水平约60%。

多因素致2024年单店GMV同比表现走低。根据公司招股书披露数据,2024年前三季度,公司平均单店日均GMV约4184.4元,同比下降5.3%,其中单店日均订单量为367单,同比下降2.4%,若简单拆分量价关系,预计单均价格同比走低约3%,受宏观消费复苏节奏、业内低价竞争以及下沉门店&咖啡新品牌占比提升等因素扰动,2024年前三季度单店终端经营呈现量价同步走低趋势。

结合前文分析,我们初步可得,一般而言为了保障加盟商盈利能力,成本抽成一般较为稳定,因此加盟单店的GMV是决定单店创收的最核心驱动因子,因此下文我们将重点分析各品牌的单店模型。

1)单店模型:高线城市门店收入较高,低线城市盈利能力更优

蜜雪冰城单店模型:高线城市门店收入更优,下沉市场成本优势显著。参考报告鱼仔公众号探店情况以及公司招股书等数据,可知一线城市月均GMV约15.3万元,但员工薪酬、门店租金占比相对更高,据测算门店利润率约11.7%;而新一线、二线城市以及三线及以下城市,门店收入与订单量虽低于一线城市,但核心成本项如员工薪酬、门店租金占比更低,门店利润率反而高于一线城市,分别为18.4%/21.4%。海外市场方面,由于外卖订单占比较低以及仍处于品牌认知阶段,我们预计平均单店收入水平与国内低线城市收入相当,其中特别需要提及的是,海外由于暂未形成供应链的规模效用以及路途损耗,毛利率显著低于国内,但人工与租金占比同样较优,因此门店利润率预计约17.4%,盈利能力同样较优。

幸运咖单店模型:专注下沉市场,测算门店利润率约15.9%。与蜜雪在各线级城市均有布局相比,幸运咖主要专注于三线及以下城市区域,据报告鱼仔公众号数据测算,一家幸运咖月均GMV约8.4万元,综合毛利率、员工成本、租金占比以及加盟费用等,门店利润率预计约15.9%。

2)GMV趋势:高复购大单品构筑基本盘,消费复苏&渠道扩容助力品牌GMV增长

展望单店GMV未来发展,在大单品构筑的销售基本盘基础上,伴随产品推进、价格提升以及销售渠道扩容,我们预计未来3年单店GMV仍会稳中有增:

高性价比大单品保证复购,构筑加盟店短期销售基本盘。与大多数茶饮品牌不同,蜜雪集团是拥有明确拳头产品的大单品策略公司。2024年前三季度,蜜雪旗下核心5款常青单品饮品出杯量占比约41.2%,大单品保证品牌的复购。公司核心常青单品价格分别为2-7元不等,横向对比具备极高性价比,时尚流行风险也较低,易在消费者群体中形成了穿越消费周期的粘性,如据灼识咨询数据,2023年中国每10杯现制柠檬水中有超过8杯来自于蜜雪冰城。结合招股书数据看,不同时点开业的加盟店店效逐渐稳步提升。

消费渐进复苏、消费渠道扩容综合助力,预计GMV仍可稳中有升。1)价格回暖:首先公司自2024年三季度以来,考虑行业玩家竞争策略变化,公司也在逐步收窄门店产品的折扣力度。其次,2024年12月16日起,公司广州、深圳、北京部分门店小程序发布公告,门店堂食/小程序APP饮品(含冰淇淋系列)门市价加1元”。考虑到产品提价自2024年下半年开始,因此2025上半年门店销售有望持续受益于产品价格的提升;2)线上渠道扩容带动:公司招股书数据显示,公司超50%产品销售占比来自于第三方线上平台销售(小程序、美团、饿了么等),考虑到茶饮产品与外卖的高适配性,本身线上化率已较高。但2025年以来,线上外卖平台竞争边际又有加剧,京东、淘宝纷纷入局即时零售赛道,且通过高额补贴形式邀请商家进驻,其中茶饮品牌是平台重点发力赛道,受益于线上渠道多元化趋势以及平台补贴力度提升,门店销售尤其是单量方面短期将显著受益。

品牌单店GMV稳中有升,但伴随店效绝对值较低的下沉/海外/咖啡门店占比提升,综合店效增速边际有所抵消。我们预计2025-2027年蜜雪冰城单店GMV分别同比增6.5%/3.5%/3.2%,其中2025年增速较快主要考虑到京东淘宝平台入局外卖带动,其后增速回归相对稳健,幸运咖单店2025-2027年GMV基本稳定持平,主要考虑门店处于快速扩张期,短期分流与单店店效提升中和。与此同时,我们同步观测到伴随蜜雪下沉、海外以及幸运咖占比提升,门店结构变化也会带来的综合店效结构性边际走低,综上所述,我们预计2025-2027年单店GMV分别为145.4/149.3/152.7万元,对应增速为4.8%/2.7%/2.3%,成本抽成稳定下单店创收分别为58.4/60.0/61.4万元,具体假设见下表:

驱动2-门店扩张:蜜雪下沉与出海并重,咖啡品牌加速布局

蜜雪集团门店扩张驱动因子有三,一看蜜雪冰城品牌的门店下沉,空白点位布局以及部分区域加密带动门店增长;二看蜜雪冰城出海探索,考虑到以东南亚为代表的海外市场仍处蓝海阶段,虽阶段竞争激烈、品牌短期也专注提升效率,但蜜雪先发优势、平价定位加持下,远期空间依旧值得期待;三看新品牌幸运咖孵化进展,蜜雪冰城品牌在国内已经帮助公司积累起庞大加盟商资源以及供应链体系,现有资源禀赋的赋能下,幸运咖品牌也正处于势能高增期。综合以上,我们预计2025-2027年门店分别净增7700/8855/8930家,具体假设如下:

1)蜜雪下沉:下沉市场消费升级替代,25-27年门店分别净增5500/5155/4830家

2024年底时,国内蜜雪冰城门店数超3.7万家,三线及以下门店占比超55%。据招股书数据,截止2024年底,蜜雪集团(蜜雪冰城+幸运咖)国内门店总数合计41584家,参考幸运咖官网2024年底门店数据超4500家,可推算出2024年底时,国内蜜雪冰城门店总数约37084家。分城市等级看,据我们测算,2024年蜜雪冰城一线/新一线/二线/三线及以下城市门店数分别为1959/7483/6940/20702家,对应占比分别为5.3%/20.2%/18.7%/55.8%,下沉城市门店数依旧主导。据公司招股书信息,2024年三季度末,蜜雪集团门店网络已经超300个地级市、1700个县城以及4900个乡镇。

门店下沉将是蜜雪冰城未来3年扩张最核心支撑。强供应链赋能的高性价比产品是蜜雪冰城显著区别于现制茶饮行业的最显著特点,也正是依靠这一属性,蜜雪冰城对于低线下沉市场的渗透具备更强的适应能力。根据国家卫计委数据,2020年国内农村乡镇约3万个,蜜雪现有布局乡镇点位约4900个(2024年三季度末数据),也即仍有接近2.5万个乡镇点位有待布局,下沉市场的扩张是蜜雪未来3年扩张的最核心抓手,预计2025-2027年国内蜜雪冰城分别净增5500/5155/4830家门店。

2)蜜雪出海:2025年主动降速蓄力未来,25-27年门店净增200/1500/1800家

参考FBIF食品饮料创新文章,蜜雪出海步伐最早可以追溯至2018年,公司首家海外门店在越南河内开业,最早系成都分公司团队主导,依靠加盟商定向优惠政策、小店模式,公司在越南快速扩张;2020年3月进入印尼(东南亚最大人口国),依靠印尼本土的OPPO和Vivo手机经销商网络,印尼快速成长为最大的海外市场;其后品牌陆续进入东南亚11国以及澳大利亚、日本、韩国等国。

海外门店CAGR(2021-2024年)达162.7%,印尼、越南门店合计超8成。根据招股书最新数据,2021年蜜雪海外门店数达到270家,其后2022年门店进入爆发增长期,2022年门店数达到1795家,收入达5.4亿元;2023年门店数进一步翻倍增长至4331家,收入进一步增长至14.9亿元;进入2024年后门店增速略有放缓,年底门店数约4895家,同比增约13%,增速放缓系公司阶段专注于经营效率提升。具体看海外门店分布,2024年三季度末时海外门店合计达到4792家,其中印尼、越南门店数分别为2667、1304家,二者门店数占比达到82.9%。马来西亚、泰国门店也破百,其次是菲律宾、柬埔寨、老挝、新加坡、澳大利亚、韩国以及日本。

蜜雪冰城“出海”7年发展史复盘:1)出海探索期(2017-2020年):据《中国企业家》信息,最初蜜雪集团用探索新大陆的心态尝试出海,派出管理人员也是勇于试错的人才。在此期间,公司先后进入越南、印尼等东南亚重点区域;2)发力扩张期(2021-2023年):公司找到了海外扩张的突破点,以越南、印尼为主,海外门店数量快速增长,2023年底时海外公司门店已经达到4331家。期内公司门店虽快速翻倍扩张,但单店盈利稳定性、品牌文化融合方面有诸多有待调整之处,公司意识到扩张速度不再是主要考量,需兼顾精细化运营能力的培养。3)运营调整期(2024年至今):公司选拔运营经验丰富的人员外派到各国驻扎现场服务,并从招商、市场、客户服务、加盟商培训等方面提升加盟商的运营能力,2024年底门店数约4895家,同比增仅约13%,扩张步伐大幅放缓,公司短期更加注重存量门店运营效率的提升。

2025年主动降速提升运营效率,蓄力调整完毕扩张望重新提速。经过过往4年的偏粗放式的跑马圈地,一方面,蜜雪公司阶段需要放缓步伐修炼内功,如东南亚供应链体系搭建、动态调整关闭部门店效较低门店等;另一方面,伴随国内茶饮品牌的陆续出海以及本土品牌的出现,海外市场竞争边际也更为激烈,蜜雪也会更加注重存量加盟商运营效果,从而保证经营端的行稳致远。结合上文分析可知,2022H2-2023年是海外门店高速扩张期,且加盟协议普遍为3年周期(可续约),虽马来西亚、泰国等新市场仍能保持增长、日本近期也宣布开放单店加盟,但考虑到核心区域如印尼等部分加盟商到期退出或者竞品翻牌影响,我们预计2025年整体海外门店相对稳定,待系列调整落地以及竞争边际相对缓和后,海外市场仍有望重回快速增长,我们预计2025-2027年分别新增200/1500/1800家门店。

3)幸运咖:共享集团资源发展驶入快车道,25-27年净增2000/2200/2300家

共享蜜雪集团资源,幸运咖门店数已超5200家。2017年,蜜雪冰城集团立项孵化咖啡项目,同年9月成立河南幸运咖餐饮管理有限公司,首家门店在郑州开业;2018年,开设直营门店专注于打造产品模型;2019年,幸运咖与集团管理、研发、采购、物流、工厂资源的无缝对接;2020年,幸运咖与发布咖啡大咖的品牌形象,并以河南市场为主对外开放加盟业务;2021年,开放河南周边省份业务:截至2022年1月,门店突破500家,成为蜜雪集团第二增长曲线;2022年6月9日,幸运咖第1000家门店签约完成;参考幸运咖官网信息,截至2024年底幸运咖门店超过4500家,至2025年5月已经突破5200家。

专注低线城市,7成门店位于三线及以下城市。据窄门餐眼数据,幸运咖超7成门店处于三线城市及以下区域,品牌以构建“小店密布、下沉渗透”的独特网络,形成与瑞幸、库迪差异化的下沉市场壁垒。

产品价格带定位平价,集中在5-10元。幸运咖产品以现磨咖啡为核心(如经典美式、拿铁、冰拿铁),同时覆盖果咖(如葡萄冰萃咖、芭乐拿铁)、茶咖(如茉莉冻柠茶)、冰淇淋(如雪球漂浮拿铁)及甜品(如草莓圣代),价格带集中在5-10元。通过供应链降本实现极致性价比,2024年6月,幸运咖推出“66幸运季”活动,除幸运冰系列外全场饮品6.6元封顶,8月幸运咖创业家大会上公开的数据显示,“6块6”促销活动常态化叠加暑假旺季,幸运咖 8 月全国店均日营业额同比提升超过15%。2024年6-11月活动期间,幸运咖新增门店超800家,平均每个月新开130+门店。

2025年推出新加盟优惠政策。参考幸运咖官网最新加盟费用说明,加盟一家幸运咖加盟费用约13.9万元(不包含房租以及店面装修费用),其中包含每年均需缴纳的1万元加盟费和0.5万管理费,以及8万元的设备投入、3万元的首批物料费用,除此之外加盟商需缴纳1万元保证金,合同期满(4年)无违约则可退还。2025年公司推出加盟优惠政策,2025年2月5日至5月31日期间,期间加入的新加盟商免除首年管理费&加盟费&培训费、合计1.7万元;针对老加盟商,免除2025年年度的加盟费1万元,若成功转介绍新加盟,公司赠送2800元的磨豆机。上述加盟政策加持下,2025年幸运咖门店同比增速迅速,毛估年初至今已净增700家。

短期加盟优惠助推,中期看共享集团资源驶入发展快车道,预计2025-2027年门店分别净增2000/2200/2300家,2027年门店破万家。伴随着幸运咖和蜜雪冰城供应链进一步逐步贯通,共享采购、研发资源以及仓储物流体系,幸运咖得以拥有在平价现磨咖啡赛道稳定、可持续发力的可能性,公司今年以来推出加盟商优惠政策短期促进拉动,公司有望在下沉市场快速站稳脚跟,形成更强的品牌集群效应,我们分别预计2025-2027年将是幸运咖快速放量的周期,对应三年分别净增2000/2200/2300家,2027年幸运咖门店有望突破万店规模。

驱动3-供应链赋能:IPO资金继续夯实供应链,巩固成本优势

公司供应链体系涵盖采购、生产、物流、研发以及品控核心部分。1)采购:公司采购网络覆盖全球六大洲、38个国家,2023年公司采购量达咖啡生豆1.6万吨、柠檬11.5万吨、奶粉5.1万吨等,参考河南热线报导,以同类型、同质量的奶粉和柠檬为例,蜜雪冰城2023年的采购成本较同行业平均分别低约10%及20%以上,规模化采购有效降低了生产成本;2)生产:公司目前在河南、海南、广西、重庆、安徽拥有5个生产基地,总面积79万平方米,年产能165万吨,生产糖、奶、茶、咖、果、粮、料等七大类食材,核心原料自给率超90%;3)仓储物流:2024年三季度末,公司仓储体系由35万平方米的27个仓库组成,且公司也在东南亚建立了本地化仓储体系,合计6.9万平米的7个自主运营仓库。公司已与国内约40家本地化配送机构合作,90%的乡级行政区能够实现12小时内触达,97%门店能实现冷链物流覆盖;海外配送网络也覆盖了4个海外国家560个城市。

蜜雪集团的供应链飞轮效应:通过极致性价比产品(如2元冰淇淋、4元柠檬水)吸引海量消费→销量增长倒逼供应链规模化降本(自建五大生产基地、全球采购网络)→成本优势反哺更低定价或更高利润→吸引更多加盟商加入(99%为加盟店)→规模扩张强化供应链议价权与效率→进一步巩固低价壁垒,形成“低价→规模→成本→盈利”的闭环循环。

供应链体系是公司运营的根基。供应链形成的采购与规模效应,能够进一步反哺店效提升以及提升加盟商意愿,但本小结更加关注成本端的改善,考虑到公司上市后募集资金到位进一步夯实供应链实力,伴随蜜雪主品牌的持续下沉与出海以及幸运咖新品牌孵化的放量,蜜雪集团的供应链飞轮效应有望持续显现,2024年公司毛利率达31.6%创历史新高,兼顾加盟策略的持续推进,因此我们预计2025-2027年公司毛利率稳中有增,分别为32.5%/32.6%/32.7%。


中期思考:门店突破4.6万后,我们还可以期待什么?

门店思考:中线维度,蜜雪集团门店规模有望约10万家

偏中期视角看(未来5年),我们预估蜜雪集团门店数有望达到10万家,其中蜜雪在国内下沉市场的渗透、海外市场布局以及幸运咖的放量是三项核心驱动力,具体门店假设如下:

国内蜜雪:下沉策略驱动,5年期维度看国内蜜雪冰城有望达6.53万家。参考灼识咨询统计的常住人口数据以及蜜雪冰城各线级城市的门店布局,我们采用门店密度即店均覆盖人口(常住人口/门店总数)衡量蜜雪现有的门店密度,如下表所示我们可以初步得到结论,一线、新一线、二线、三线及以下城市对应门店密度分别为4.2/2.7/3.3/4.3万人每店,即新一线城市每2.7万人便对应存在1家蜜雪冰城门店。新一线城市门店密度最高,达到2.5万人/店;三线及以下城市店均人口密度最低,仅为4.3万人/店,背后系公司仍有接近2.5万乡镇区域暂未进入待填补;伴随门店进一步加密与下沉,理想状态下一线、新一线城市门店密度有望达到2.5/1.6万人每店;考虑到低线城市竞争环境更为温和,二线城市、三线及以下城市门店密度目标分别为1.7/2.5万人每店,其中三线及以下城市目标密度低于二线城市系部分区域消费习惯仍需渐进培养。综合以上判断,预估蜜雪冰城门店远期空间约6.53家。

图片

肯德基可为蜜雪出海提供一定参考。蜜雪冰城出海时间虽较短,但已有诸如肯德基、星巴克、必胜客、麦当劳、汉堡王、达美乐披萨等国际连锁品牌在中国发展多年,上述国际连锁餐饮品牌的发展也可以给蜜雪冰城的出海提供诸多参考。以各连锁餐饮品牌的2024年经营数据为例,肯德基中国区门店占比约36.7%,星巴克、必胜客、麦当劳、汉堡王中国区门店占比分别为19.0%、18.8%、15.7%、12.0%紧随其后,达美乐尚处于门店快速扩张期,中国区门店占比仅4.7%。肯德基作为全球知名的连锁快餐品牌,品牌在中国本土化适配改进也较为出色,且品牌在下沉市场渗透率相对较高,因此我们建议重点参考肯德基的出海状态,用以模拟蜜雪全球化扩张的规模空间。

海外蜜雪:5年期维度看,海外蜜雪门店规模有望达到1.5万家。参考百胜餐饮集团以及百胜中国两家上市公司2024年年报数据,肯德基2024年全球门店规模为3.17万家,其中中国门店数为1.16万家,肯德基中国门店数占比约36.7%,且中国肯德基门店增速高于全球大盘,假设稳态下肯德基门店占比有望达40%。若假设蜜雪冰城在全球各国充分渗透的理想状态下,对标肯德基门店海外/国内分布也有望达到40%/60%分布,上述提及蜜雪冰城国内门店数空间约5.77万,理想状态下蜜雪冰城全球理论门店空间约14.43万家。结合公司招股说明书及公司最新新闻报导看,目前蜜雪已经进入或短期将进入的国家分别为印尼、巴西(5月12日公告将启动供应链建设)、日本、菲律宾、越南、泰国、缅甸、韩国、马来西亚、澳大利亚、柬埔寨、老挝以及新加坡。根据IMF最新数据,对应各国常住人口数如下,上述国家人口数占全球总人口数比重为13.9%,若以人口数作为门店空间的最核心关联指标,则门店空间占比约16.9%(=13.9%/82.4%)。目前蜜雪现阶段所重点布局的海外市场门店空间1.5万家+(计算公式=海外市场门店总空间8.66万*海外已布局市场占比16.9%)。

幸运咖:咖啡赛道仍处快速成长周期,对标咖啡龙头,5年期门店规模有望达1.5-2万家+。咖啡赛道仍处于消费渗透率快速提升阶段,据各品牌最新披露数据,2024年底,瑞幸、库迪咖啡门店数分别为22340、9304家,其中2024年10月份,库迪咖啡推出了“触手可及”计划,目标在2025年底将门店总数扩展至5万家(便利店渠道)瑞幸咖啡预计依旧保持门店较快的净增态势。幸运咖针对下沉消费市场的独特门店模型定位,背倚集团供应链充分实现互通,2024年下半年幸运咖爆发出强劲的增长动能。2024年6月幸运咖推出“66幸运季”活动,带动暑期旺季店效快速增长,幸运咖 8 月全国店均日营业额同比提升超过 15%。2024年6-11月活动期间,幸运咖新增门店超800家,平均每个月新开130+门店,目前最新门店数已经超5200家,已经成长为公司明确的第二成长曲线。幸运咖作为小镇青年第一杯咖啡的启蒙者,未来几年有望进入门店快速扩张期,结合前文分析看,对标咖啡龙头,咖啡消费渗透率不断提升背景下,背倚蜜雪集团供应链资源,初步预计幸运咖有望达到1.5万家。


经营思考:中线维度,蜜雪收入/净利润规模有望达645/119亿元

结合上文所述,中线维度下,即2030年我们估计蜜雪集团门店总数有望达到9.7万家,其中国内蜜雪冰城门店数约6.5万家、海外蜜雪冰城门店数约1.48万家,幸运咖门店约1.75万家。

考虑门店在不同线级城市分布,具体见下表以及单店GMV表现,预计2030年单店GMV约160.3万元,若成本抽成仍为40%,对应商品销售收入预计将达到644.6亿元。此外,预计2030年设备销售、加盟费收入分别贡献5.9、14.6亿元。

考虑到规模效应带来的成本摊薄,预计公司毛利率、归母净利润存在小幅上升,整体而言,在上述成长逻辑均成功兑现下,2030年,蜜雪集团收入规模将达到644.6亿元,归母净利润将达到119.2亿元。需要提及的是,本章节更多是基于公司现有发展节奏做出的未来假设,某些假设参数假设可能偏乐观,2030年的收入利润测预测也更多系对公司未来发展的参考,具体兑现度仍需密切跟踪各管线业务实际发展。

更多思考:规模之上,品牌IP流量挖潜值得期待

雪王,从“符号”到“IP”。2018年,蜜雪冰城与华与华合作设计出头戴白色王冠、身披红色披风、手持冰淇淋权杖,搭配夸张的“舔嘴笑”的“雪王”形象,其职位是蜜雪冰城首席品控官,兼品牌终身代言人,最开始雪王更多是静态LOGO形象;2021年,“你爱我,我爱你,蜜雪冰城甜蜜蜜”的土味主题曲横空出世,伴随魔性的蹦迪MV迅速出圈,据金角财经统计,雪王MV经过网友二创衍生出了12种语言版本,在全网取得97亿次社媒曝光。;2023年,雪王正式进军二次元,首部品牌动画《雪王驾到》上线,据咖门报道,《雪王驾到》动画开播当天,蜜雪冰城门店客流量增长了20%、销售额增长了30%,公司也开启了更加频繁的IP跨界,雪王在大众心中成为了会说话、会做事的鲜活角色。与之对应的,公司品牌推广开支成本逐渐提升,2023年开支达到2.46亿元创历史新高,2024年前三季度品牌推广开支也达到1.69亿元。

品牌IP已经反哺门店的经营。据36氪统计,线上蜜雪冰城主要在抖音、小红书、微博等社交平台上发布短视频和帖子进行营销,除了蜜雪冰城官方账号,还有“蜜雪冰城雪王”、“雪王日记”等专门发布雪王IP内容的运营号,这些账号通过“抽象人设”以及玩梗吸引年轻人,在抖音、小红书分别都有累计超200万粉丝数,招股书显示,截至2024年9月30日,蜜雪冰城线上的注册会员数达到约3.15亿线下蜜雪冰城则通过各类活动保持品牌曝光,例如2024年的“520”情侣节期间,蜜雪冰城开展一系列线下活动,使得5月20日全国门店终端零售额较上周同期提升11.4%。跨界联名方面,雪王已跨界合作了至少15个IP或品牌,大多数以“雪王”形象作为“IP方”来联动其他IP或品牌方,推出的产品也基本都是立足雪王形象,结合合作的IP或品牌的元素。

品牌IP流量正在寻求更多元变现。2022年初,蜜雪冰城推出周边产品—雪王跳舞公仔,最初在B站的会员购平台发售,售价89元、限量发售2000个。该公仔在经过B站多位up主开箱视频的传播后很快售罄,且一度在二手市场被炒到530元。在延伸周边文创产品同时,雪王也做起了零食生意。2021年下半年,蜜雪冰城开始在其线下门店中上新如瓜子、锅巴、小饼干、果冻、薯条、吸吸冻等小零食,售价在1-3元不等。淘宝平台上也有、“蜜雪冰城旗舰店”“雪王魔法铺”两家店铺,店铺粉丝合计共87万,据最新统计多款零食、玩具销量已过万。据每经报道,“雪王魔法铺”自创立以来,所有门店、线上运营的各大主流电商平台累计销售产品超过9000万件。

依托于公司供应链优势,蜜雪已经在平价市场中建立较强品牌心智,但行业价格竞争仍激烈,公司推出“雪王”IP的核心用意,在于通过IP扩散低成本流量获取,实现用户情感绑定与文化价值输出,实现从单一饮品品牌向“IP生态型消费巨头”的转型,我们未来也可以期待雪王在独立于蜜雪冰城茶饮业务之外寻找更多商业化价值的亮点。

风险提示

估值的风险

公司估值和盈利预测是基于一定的假设基础上的,可能对相关参数估计偏乐观、从而导致该估值偏高的风险;以及对收入增长预期偏乐观而导致盈利预测值高于实际值的风险。请谨慎使用!

我们采取了绝对估值和相对估值方法,多角度综合得出公司合理股价区间在603.3-635.0元港币,但该估值是建立在相关假设前提基础上的,特别是对公司未来几年自由现金流的计算、加权平均资本成本(WACC)的计算、TV的假定和可比公司的估值参数的选定,都融入了很多个人的判断,进而导致估值出现偏差的风险,具体来说:

可能由于对公司显性期和半显性期收入和利润增长率估计偏乐观,导致未来10年自由现金流计算值偏高,从而导致估值偏乐观的风险;

加权平均资本成本(WACC)对公司绝对估值影响非常大,我们在计算WACC时假设无风险利率为2.5%、风险溢价6.5%,可能仍然存在对该等参数估计或取值偏低、导致WACC计算值偏低,从而导致公司估值高估的风险;

我们假定未来10年后公司TV增长率为1.5%,但实际可能不及上述预期,导致估值偏误;

相对估值方面:我们选取了港股新消费龙头进行比较,并参考板块龙头历史动态估值区间和公司业绩增速中枢,按2025年动态PE~38-40x进行估值,可能存在2025年业绩预期高估或因宏观经济周期波动公司估值体系下移等风险。

盈利预测的风险

我们假设公司未来3年收入增长24.2%/19.1%/17.3%,可能存在对门店扩张、单店GMV增速和新品牌孵化预期偏乐观、进而高估未来3年业绩的风险。

我们综合供应链发展和门店结构变化,预计2024-2026年毛利率为32.5%/32.6%/32.7%,但可能存在行业竞争加剧或规模扩张不及预期,毛利率下滑或成本费用率提升等风险,导致导致对公司未来3年盈利预测值高于实际值的风险。

原材料风险

蜜雪集团核心业务是面相加盟商的供应链业务,若原材料成本大幅上升,公司若无法及时通过提价或者降本抵消相关影响,则对应利润表现会受到影响。

宏观风险

宏观经济波动、大规模传染疫情及其他国际政治事件、自然灾害等不可抗力等可能影响出行,导致公司经营低于预期。

内控风险

实际控制人控制不当的风险。公司实际控制人即创始人拥有公司绝对控制权,对公司重大经营决策有实质性影响。如果实际控制人利用其控制地位,通过行使表决权或其他方式对公司整体经营决策与投资计划、股利分配政策和人事任免等进行控制,将可能对其他股东利益造成不利影响。

其它风险

股东减持风险:如龙珠美城/深圳蕴祺/天津磐雪/万店投资公司重要股东如及其他重要股东减持风险。

免责声明:投资有风险,本文并非投资建议,以上内容不应被视为任何金融产品的购买或出售要约、建议或邀请,作者或其他用户的任何相关讨论、评论或帖子也不应被视为此类内容。本文仅供一般参考,不考虑您的个人投资目标、财务状况或需求。TTM对信息的准确性和完整性不承担任何责任或保证,投资者应自行研究并在投资前寻求专业建议。

热议股票

  1. 1
     
     
     
     
  2. 2
     
     
     
     
  3. 3
     
     
     
     
  4. 4
     
     
     
     
  5. 5
     
     
     
     
  6. 6
     
     
     
     
  7. 7
     
     
     
     
  8. 8
     
     
     
     
  9. 9
     
     
     
     
  10. 10