遇见小面通过上市聆讯:上半年营收7亿 门店数451家 九毛九是股东

雷递网
2025/11/18

雷递网 雷建平 11月18日

广州遇见小面餐饮股份有限公司(简称:“遇见小面”)日前通过上市聆讯,准备在港交所上市。

于2023年,遇见小面宣派及派付公司权益股东应占股息为1950万元。于往绩记录期间,公司或集团旗下其他实体并无宣派或派付其他股息。

于2025年3月,遇见小面宣派截至2024年12月31日止年度公司权益股东应占年度股息金额1470万元及随后已全数派付。

上半年营收7亿 期内利润4183万

遇见小面是一家现代中式面馆经营者,在中国内地和香港经营遇见小面品牌。

2014年,遇见小面在广州体育东横街开设第一家面馆,创始团队宋奇、苏旭翔及罗燕灵女士,在自己最好的青春年华遇见了梦想,遇见了小面,以此开启创业之路。遇见梦想去追寻,做好自己这一面,品牌名称“遇见小面”由此得来。

截至2025年6月30日,遇见小面餐厅数量有451家。

招股书显示,遇见小面2022年、2023年、2024年营收分别为4.18亿元、8亿元、11.54亿元;年内利润分别为-3597万元、4591万元、6070万元。

遇见小面2025年上半年营收为7亿元,较上年同期的5.26亿元增长33%;期内利润为4183万元,上年同期的期内利润为2137万元。

遇见小面2025年上半年来自直营餐厅经营收入为6.26亿元,占比为89%;来自特许经营管理收入为7666万元,占比为10.9%。

遇见小面2022年、2023年、2024年经调整净利分别为-3497万元、4698万元、6389万元;经调整净利率分别为-8.4%、5.9%、5.5%。2025年上半年经调整净利为5218万元,经调整净利为7.4%。

截至2025年6月30日,遇见小面持有的流动资产总额为2.45亿元,非流动资产总额为9.64亿元,流动负债总额为5亿元,非流动负债为5.62亿元,流动负债净额为-2.55亿元,资产净值为1.47亿元。

截至2025年6月30日,遇见小面持有的现金及现金等价物为5003万元。

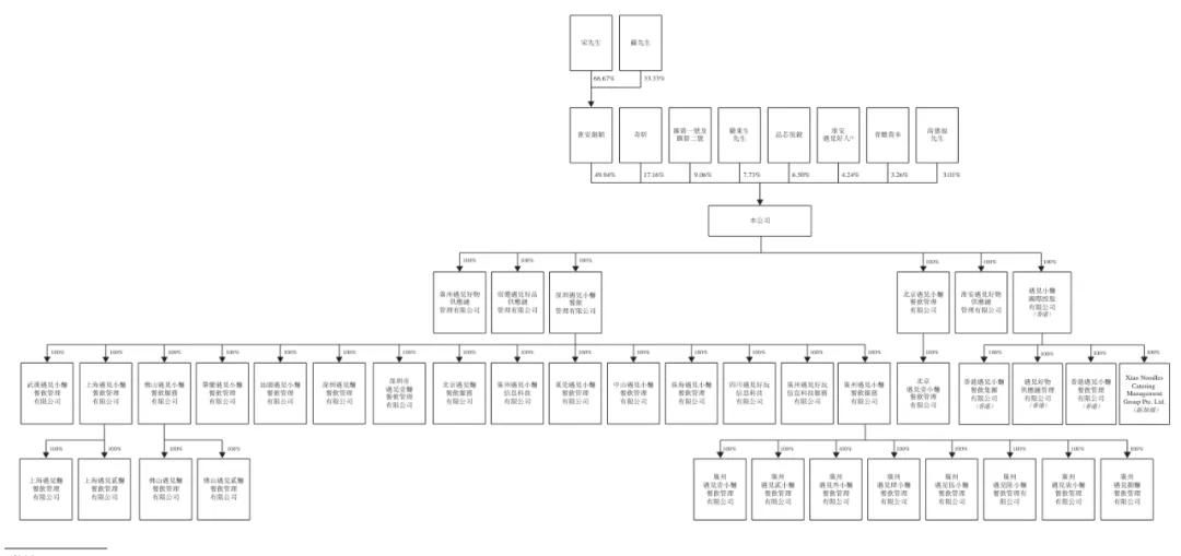
弘毅投资与九毛九为股东

遇见小面执行董事分别为宋奇、苏旭翔、罗燕灵女士;非执行董事为王小龙;独立非执行董事分别为徐雷、陈国彬、钟杰生。

宋奇为公司创始人、董事长、CEO,苏旭翔、罗燕灵女士分别为副总裁。宋奇与罗燕灵女士为夫妻关系。徐雷是前京东集团CEO。

遇见小面2016年完成Pre-A轮及A轮投资,领投方分别为九毛九及弘毅投资。2020年,完成A+轮投资,领投方为九毛九及高德福;2021年,完成B轮及B+轮投资,领投方为碧桂园控股有限公司。

IPO前,淮安创韬持股为49.04%,弘毅投资通过百福控股旗下奇昕持股为17.16%,顾东生持股为7.73%,九毛九旗下品芯悦谷持股为6.5%,汇碧二号持股为5.08%;

淮安遇见好人持股为4.24%,汇碧一号持股为3.97%,青骢资本持股为3.26%,高德福持股为3.01%。

淮安创韬大股东为宋奇,持股为66.67%,苏旭翔持有另外33.33%股权。

——————————————————

雷递由媒体人雷建平创办,若转载请写明来源。

免责声明:投资有风险,本文并非投资建议,以上内容不应被视为任何金融产品的购买或出售要约、建议或邀请,作者或其他用户的任何相关讨论、评论或帖子也不应被视为此类内容。本文仅供一般参考,不考虑您的个人投资目标、财务状况或需求。TTM对信息的准确性和完整性不承担任何责任或保证,投资者应自行研究并在投资前寻求专业建议。

热议股票

  1. 1
     
     
     
     
  2. 2
     
     
     
     
  3. 3
     
     
     
     
  4. 4
     
     
     
     
  5. 5
     
     
     
     
  6. 6
     
     
     
     
  7. 7
     
     
     
     
  8. 8
     
     
     
     
  9. 9
     
     
     
     
  10. 10