出品|刻度财经
卡游临期沉默,Suplay抢跑港股,卡牌资本暗战正酣。
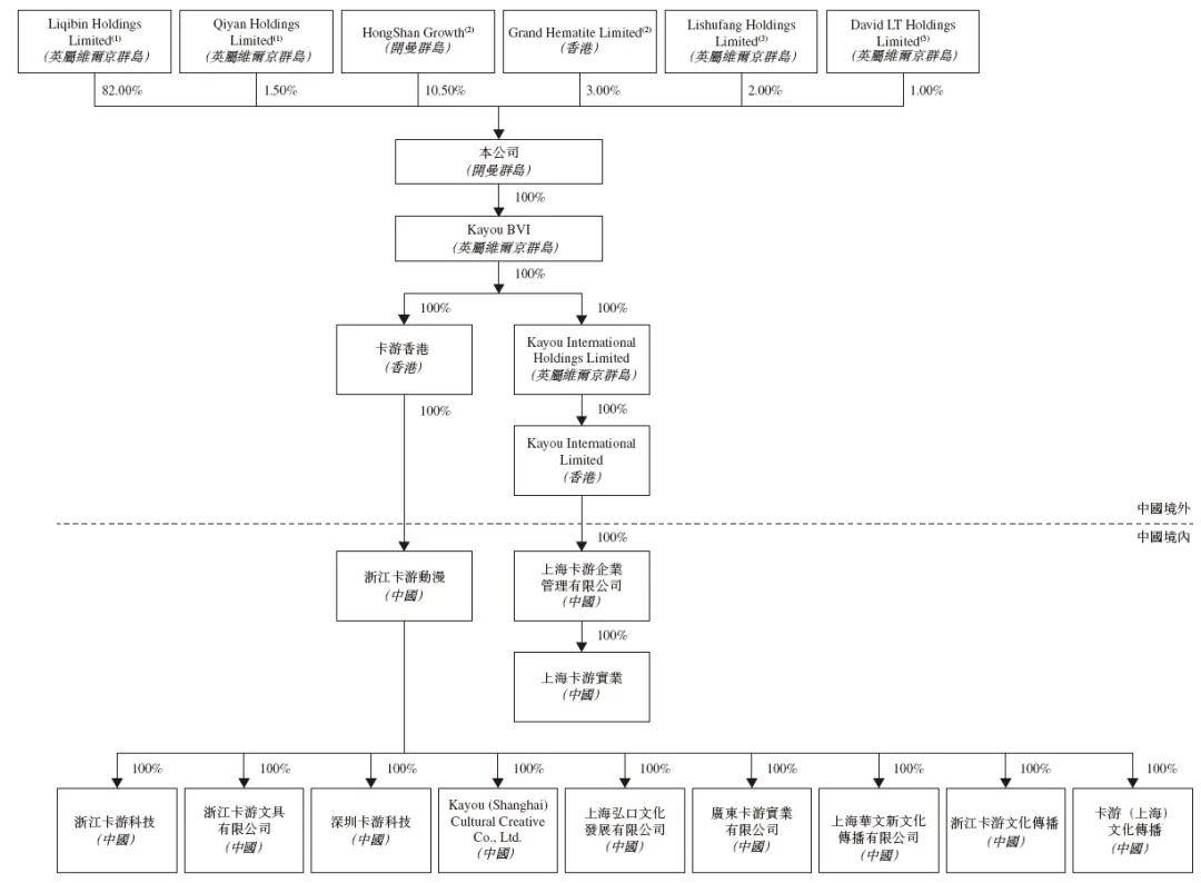
距离2026年6月的对赌到期日仅剩五个月,国内集换式卡牌龙头卡游的沉默,正在资本市场掀起一阵不小的波澜。
2025年10月,它的第二次赴港递表申请自动失效,此后便彻底没了动静。这场和红杉中国、腾讯的对赌协议,命运走向愈发扑朔迷离。

图源:港交所
有意思的是,就在卡游按下暂停键的同时,行业新贵Suplay却在2026年开年第一天,火速向港交所递交了上市申请。
后起之秀的奋力追赶,千亿卡牌赛道的资本故事,正迎来最微妙的转折。
这场资本博弈的背后,藏着太多魔幻现实。小马宝莉卡牌在小红书的话题热度一度飙到107.5亿次,哪咤联名卡首波450万包上架一周就被抢空。一张成本不足0.5元的卡牌,经过包装炒作,最高能卖到21万元。谁能想到,小小的卡牌,竟搅动起这么大的风浪。
卡游上市难,Suplay冲击“中国卡牌第一股”
自2024年1月首次递表以来,卡游再次折戟。和前次主动更新招股书的姿态不同,这次失效后,卡游选择了彻底沉默。

图源:卡游招股书
这个靠奥特曼卡牌征服小学生、2024年营收飙至100.57亿元、成为国内换式卡牌市场的巨头,在资本市场“屡战屡败”。
截至2026年1月8日,距离2021年融资协议约定的上市大限只剩五个月。要是没能完成合格上市,卡游就得按发行价加8%年息回购优先股,对应金额超13.5亿元人民币。
资本市场的猜测炸开了锅。是财务数据没达到监管要求?还是政策风险让保荐机构不敢接手?种种疑问盘旋在市场上空,而卡游始终一言不发。
反观赛道另一端,成立于2019年底的Suplay,在2026年1月1日递出了上市申请。

图源:Suplay招股书
这家从线上小程序起家的公司,用六年时间完成了一次漂亮的转身,甩掉潮玩业务的低毛利包袱,一头扎进毛利率更高的卡牌赛道。
即便2025年前三季度1.98亿元的卡牌收入,连卡游同期的零头都不到,它还是铆足了劲,要冲击“中国卡牌第一股”的位置。
Suplay的招股书,画出了一条差异化的生存路径。它不跟卡游抢大众市场,反而聚焦非对战收藏级卡牌细分领域,靠着《原神》《崩坏:星穹铁道》等米哈游系IP的授权,把卡牌单包售价拉高到60-90元,这可比卡游1.7元的均价高出一大截。
毛利率也跟着水涨船高,靠着这招,它成功在卡游主导的市场外,开辟出一片高端领地。截至2024年,按GMV计算,Suplay已经坐稳了国内非对战收藏级卡牌细分领域的头把交椅。这背后,米哈游11.86%的持股背书和IP授权支持,功不可没。
可光鲜数据的背后,Suplay也没逃过行业通病。2025年前三季度,授权IP收入占比高达95%,自有IP贡献仅剩下可怜的4.1%。说到底,这不过是换了个玩家,却没跳出同一个“为IP打工”的困局。
线下渠道的深度渗透,是卡游最核心的壁垒。
线下渠道的深度渗透,是卡游最核心的壁垒。截至2024年,从一线城市购物中心的直营店,到三四线城市校门口的文具店、巷弄里的小卖店,甚至东南亚街头的7-11便利店,你总能在某个货架角落,瞥见卡游卡牌的包装闪光。

图源:卡游店面
这张渠道网像什么?
不是死板的管道,更像细密的毛细血管,顺着未成年人的生活轨迹蔓延开。这种“随手一抽”的动作,慢慢就成了日常里的小习惯,谁能拒绝花几块钱,赌一把拆卡时的心跳?
卡游挑合作品牌的眼光,其实藏着不少心思。潮玩店里,Toys“R”Us的货架前,家长带着孩子蹲下来挑玩具,卡游的奥特曼卡册就搁在最显眼的层板上。Hamleys这种百年玩具店的玻璃柜里,它的收藏级卡牌能蹭到几分高端调性。
转身进X11潮玩集合店,染着粉发的高中生捏着盲盒,余光扫到旁边的卡包,随手揣进购物篮,这波年轻客群,卡游也没放跑。
至于生活零售渠道?那更是卡游的“老战场”。逛名创优品时,谁没在饰品区旁边见过那几排花花绿绿的卡包?
更别说便利店和商超了,7-Eleven的热柜旁、沃尔玛的零食区过道,卡游把卡牌嵌进了柴米油盐的生活里,家长推着购物车,孩子扒着推车边喊“我要这个”,谁能真的硬起心肠拒绝?
卡游连下沉市场都没落下,赵一鸣、好想来的货架上,卡游的卡牌和辣条、干脆面挤在一块儿,甚至西西弗书店的咖啡区旁,都能看见它的身影。

图源:卡游官网
但出海的路,卡游走得其实有点“偷懒”。
拿泰国市场来说,它几乎原样复制了国内的“收银台逻辑”:超1.3万家7-Eleven里,卡游的《小马宝莉》卡牌就摆在口香糖旁边,包装只换了泰文,内核还是那套老玩法。
靠经销商铺渠道,靠现成IP赚快钱,短期看是省力,但“卡牌搬运工”的帽子,真能戴出长久的市场吗?
卡游风口上的狂欢与短板
卡游的崛起,堪称踩着风口的教科书式案例。
2018年,创始人李奇斌砍掉耗资10亿元的动漫产业园项目,转身捡起卡牌这个“小生意”。谁曾想,这一捡,竟捡出了一个百亿级的印钞机。
当时他精准拿下奥特曼IP授权,刚好撞上未成年人社交性集藏需求爆发的风口,又赶上了“谷子经济”的热潮。把IP形象和盲盒机制绑在一起,这套组合拳一打出来,立刻催生出一个千亿市场。
2024年,卡游卖出48亿包卡牌,靠着1.7元的单包均价,撑起了100亿元的营收,经调整净利润高达44.66亿元。核心卡牌业务的毛利率,连续三年维持在70%左右,甚至超过了潮玩巨头泡泡玛特。这样的盈利能力,谁看了不眼红?
卡游最厉害的地方,就是搭建了一个“低门槛入场和高成瘾性复购”的消费闭环。它把卡牌分成30个等级的稀有度,普通卡随手就能丢,高卡位的稀有卡却成了孩子们的社交货币。为了集齐一张稀有卡,小学生动辄花上数千元,“端箱抽卡”成了当时的消费热潮。
要说最出圈的,还得是小马宝莉系列。2021年推出后,#小马宝莉#话题在小红书的浏览量飙到107.5亿次,衍生话题#小马宝莉卡# #小马宝莉出卡#,也分别拿下20.5亿次、10.5亿次的浏览量,热度远超同期泡泡玛特的LABUBU系列。
2025年,卡游又押中了《哪咤之魔童闹海》这个爆款,首波450万包联名卡牌上架一周就售罄。开元证券甚至预测,这个IP的衍生品收入能达到100亿至150亿元。

图源:卡游招股书
可狂欢的背后,卡游的短板早就藏不住了。营收波动性极大,是它最突出的问题。卡游的上市停滞,从来都不是偶然,而是多重风险的集中爆发。
2021年那笔1.35亿美元的A轮融资,红杉中国投了1.05亿美元,腾讯跟投3000万美元,看似是给卡游插上了翅膀,实则是给它套上了一副枷锁。上市进程受阻,金融负债的公允价值就跟着蹭蹭往上涨。
2024年7月,央视财经栏目曝光违规向未成年人销售盲盒卡牌,称变味的卡牌。人民日报发文《盲卡盲盒哪能“无拘无束”》,点明盲卡背后的商业陷阱和监管滞后。

图源:央视财经
一张稀有卡经过评级机构的包装,能炒到21万元的天价。这样的玩法,和变相诱导未成年人赌博有什么区别?

图源:人民日报
消息一出,监管层立刻盯上了盲盒经营的合规性。卡游近九成收入都依赖线下经销渠道,文具店、小卖店这些终端,根本没法落实未成年人消费限制,合规风险被无限放大。
随着《盲盒经营行为规范指引》落地,盲盒概率公示、未成年人消费限制这些要求越来越严格,卡游那套成瘾性的营销模式,不得不面临整改的压力。
更深层的原因,还在于卡游脆弱的业务模式。
2024年,它86.1%的收入都来自奥特曼、小马宝莉等五大核心IP。这种高度依赖,早在2023年就敲响过警钟,当年奥特曼IP热度降温,公司营收面临考验,更严峻的是授权到期的风险,蛋仔派对的授权2025年就到期了,斗罗大陆动画的授权也将在2026年到期,核心IP续约的不确定性,成了上市审核中绕不开的坎。
更让人头疼的是,卡游的第二增长曲线迟迟没能建立起来。它尝试拓展的人偶、文具等非卡牌业务,2024年合计收入占比不足20%,毛利率还远低于卡牌业务,根本没法形成有效支撑。

图源:卡游招股书
行业竞争也越来越激烈,除了Suplay在高端市场的冲击,盗版问题更是啃食利润的“蛀虫”。国内卡牌的盗版率较高,正品的利润率被压缩,内外夹击之下,卡游的日子愈发艰难。
卡游的资本游戏
卡游的发展史,从始至终都绕不开资本与IP的纠缠。
2011年,李奇斌创办了卡游的前身公司,早期靠着变形金刚、赛尔号这些IP授权,攒下了第一桶金。2014年,他跨界搞动漫产业园,结果栽了个大跟头,不仅亏了钱,还陷入了资金链危机。
2018年回归卡牌主业,成了卡游的转折点。红杉中国和腾讯进行投资。其中,红杉中国认购1.05亿美元,腾讯认购3000万美元,投后估值达10亿美元。这笔钱,成了卡游扩大生产规模和渠道布局的关键助力。

图源:卡游招股书
可这场资本联姻,从一开始就带着强制绑定的属性。这种“为上市而增长”的模式,注定难以持续。核心IP依赖、合规风险这些问题,在冲刺的过程中被进一步放大,反而成了上市路上的绊脚石。
资本市场对卡牌行业的估值逻辑,也在悄悄发生变化。早年,卡游还未上市就被寄予“中国卡牌第一股”的希望。
可随着卡游二次递表失效,市场开始重新审视这门生意。
卡牌行业看似毛利率高得吓人,实则核心竞争力全靠外部IP授权,根本没有自主可控的内容资产。
就像业内人士说的那样,卡游的护城河不是技术,也不是品牌,而是短期难以复制的渠道和IP合作关系。可这两者,又有哪一个是真正牢不可破的?
IP授权能力被看作是核心护城河,可国内优质IP资源都攥在少数厂商手里。卡游的核心IP奥特曼、小马宝莉这些IP,都不是独家授权,同质化竞争越来越激烈。
对于卡游来说,渠道网络的搭建虽然需要长期投入,但电商和直播带货的兴起,让新玩家能通过线上渠道快速起量,线下渠道的优势正在被削弱。
生产工艺方面,卡游虽然有自研的纳米微缩文字、动态镭射等防伪技术,但高端印刷设备靠德国、日本进口,国产化率有限。
更严重的是,整个行业都逃不开一些根深蒂固的弊端。IP依赖就是最大的宿命,不管是卡游收入依赖核心IP收入,还是Suplay的授权IP依赖,都说明这个行业还没找到脱离外部IP的可持续发展路径。
一旦核心IP授权到期或者热度下降,企业的业绩就得面临断崖式下跌。
和海外成熟的TCG(集换式卡牌游戏)市场比起来,国内的卡牌行业太偏重收藏,却忽视了竞技属性。玩家都没有线下对战的场景,国内赛事以品牌自办为主,没有持续的用户粘性和品牌沉淀,这样的行业又能走多远?
Suplay的上市冲刺,同样躲不开这些问题。虽然聚焦高端收藏市场,靠编号标识、变体设计提升产品溢价,但授权IP收入占比达95%。
一旦米哈游这些核心IP方终止合作,Suplay的业务就得遭受重创,这让资本市场对它的业绩持续性,打上了一个大大的问号。
卡牌行业的狂飙突进,不过是“情绪消费”浪潮的一个缩影。不管是潮玩盲盒还是集换式卡牌,本质上都是通过制造稀缺性来撩拨消费者的焦虑,用盲抽机制激发赌性,再利用年轻人的社交和收藏需求实现商业变现。
这种模式的脆弱性,其实早就被潮玩行业验证过。泡泡玛特旗下IP的二级市场价格大起大落,就是情绪消费泡沫退去的明证。
对于卡游来说,就算最后侥幸完成上市,如何解决IP依赖,构建真正可持续的商业模式,才是它长期发展的核心命题。
距离对赌到期只剩五个月,卡游的沉默里藏着多少无奈?Suplay的逆势冲刺又能走多远?没人能给出准确答案。
但有一点是肯定的,靠着收割未成年人的情绪、依附别人的IP过日子,这样的生意,注定走不长远。当资本的潮水退去,谁在裸泳,一眼就能看清楚。