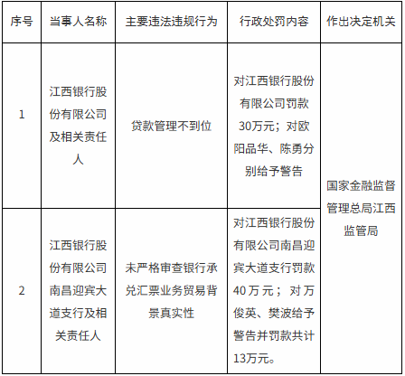
【大河财立方消息】2月25日,国家金融监督管理总局江西监管局披露的行政处罚信息显示,江西银行及该行南昌迎宾大道支行因存在违法违规行为,被合计处罚款70万元。
其中,因贷款管理不到位,江西银行被罚30万元,相关责任人欧阳品华、陈勇被警告;因未严格审查银行承兑汇票业务贸易背景真实性,江西银行南昌迎宾大道支行被罚40万元,相关责任人万俊英、樊波被警告并罚款共计13万元。

江西银行于2018年6月在香港上市,是江西省首家上市金融企业。2025年上半年,江西银行实现营收46.04亿元,同比减少19.91%;归母净利润为5.58亿元,同比减少10.53%。
截至2025年6月末,江西银行资产总额为5802.97亿元,较上年末增长1.16%;不良贷款率为2.36%,较上年末上升0.21个百分点;拨备覆盖率为154.85%,较上年末下降5.2个百分点。
(文章来源:大河财立方)