正面硬刚!胖东来PK王海,谁在鸡蛋问题上说了谎?

凤凰网港股
03/18

来源丨凤凰网财经《公司研究院》

2026年“3·15”国际消费者权益日前后,一场围绕普通鸡蛋的论战,意外引爆了整个舆论场。

一边是深耕零售界、以“靠谱”著称的标杆企业胖东来,一边是自带流量、以犀利打假闻名的王海团队,双方因“鸡蛋是否含超标人工色素”展开针尖对麦芒的交锋,一时间成为大众热议的焦点。

01

打假人送检“发难”,胖东来突陷“色素门”

这场风波的导火索,始于3月13日王海团队发布的一条短视频。

视频中,王海团队直接将矛头对准胖东来,称其在许昌当地的门店内,随机购买10款鸡蛋,并送往专业检测机构进行检测。

检测结果显示,这10款鸡蛋中,每一款都检出了一种名为“角黄素”(又称斑蝥黄)的物质。

其中,一款“野迹鸣富硒蛋”的角黄素检出量为9.54mg/kg,另一款“黄天鹅可生食蛋”的检出量则为0.399mg/kg。

王海团队据此发声,他们引用《饲料添加剂安全使用规范》中的相关条款——蛋鸡饲料中角黄素的添加量,最高不得超过8mg/kg,并以此判定,胖东来所售鸡蛋的角黄素“超标”,属于违规添加,同时涉嫌虚假宣传。

他们还指责胖东来未能严格把控品控,让消费者在不知情的情况下购买了“问题鸡蛋”。

这条短视频一经发布,迅速引发全网关注。

要知道,胖东来在消费者心中一直是“靠谱”的代名词,凭借优质的服务和严格的品控积累了极高的口碑。

这样一个国民度极高的品牌,突然被指售卖“问题鸡蛋”,瞬间被推上舆论的风口浪尖,质疑声与担忧声交织。

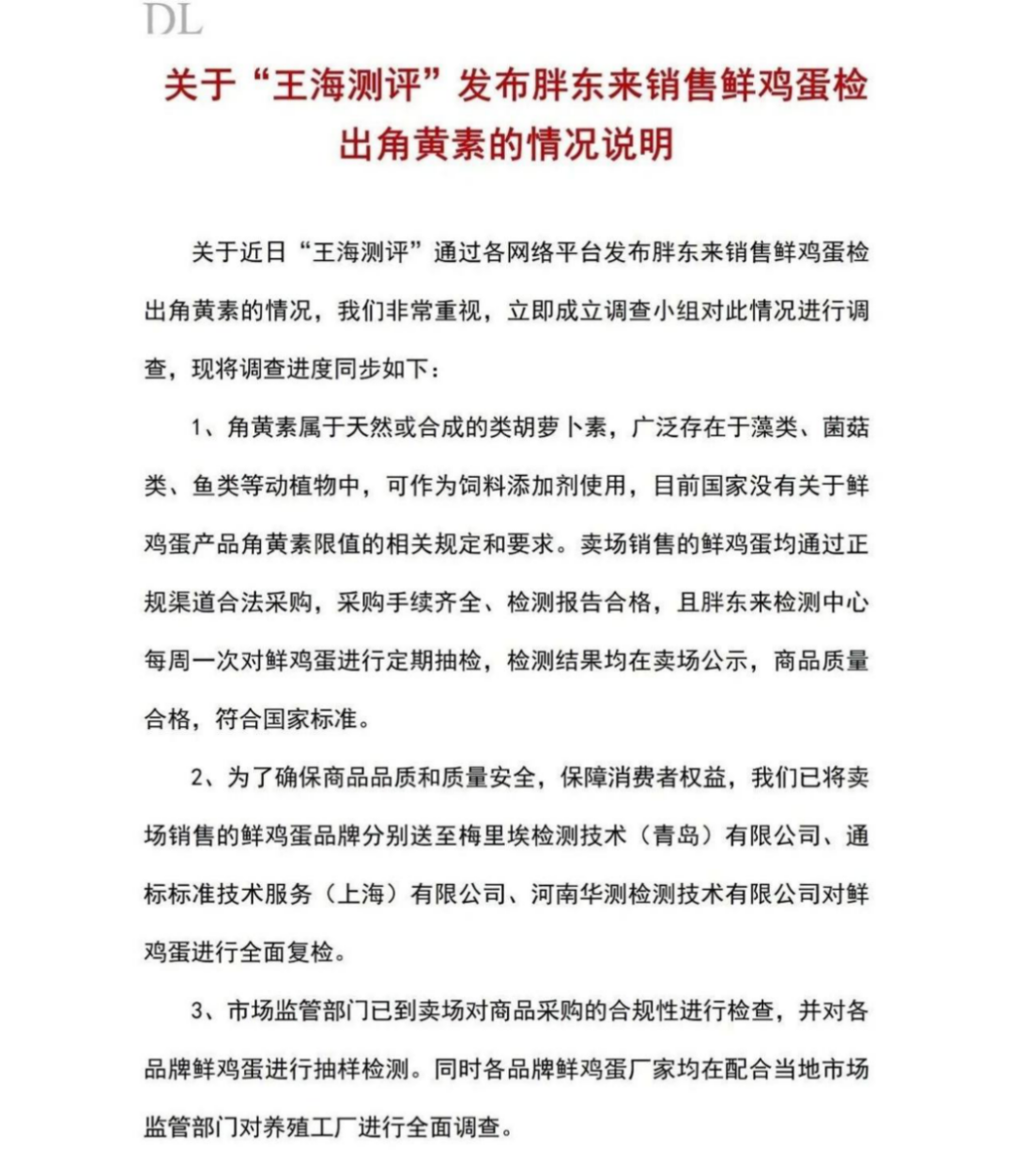
面对王海团队的公开指控,胖东来于3月15日当天发布官方声明。

胖东来在声明中明确指出,王海团队犯了一个关键错误——适用标准不当。

声明解释,目前国家层面根本没有针对“鸡蛋中角黄素残留量”的专门国家标准,王海团队用“饲料中角黄素的添加标准”来评判最终销售的鸡蛋产品,既无法律依据,也不符合科学逻辑。

对此,王海对凤凰网财经《公司研究院》表示,“可能我们主播表述的时候不够精准,我们并没有用饲料标准去判定鸡蛋不合格,而是用饲料标准去反推饲料端是否涉嫌超限添加”。

据看看新闻,中国农业大学食品学院副教授朱毅引用联合国粮农组织和世卫组织的标准:角黄素每日安全摄入上限:0.03mg/kg体重。

以此为标准,王海测算了胖东来在售的野迹鸣松林散养富硒蛋,一个60kg的成年人一天吃4个超过安全摄入上限,一个20kg儿童,一天吃2个则超过安全摄入上限。以下为其测算过程:

其野迹鸣松林散养富硒蛋角黄素检测值:9.54mg/kg。一个鸡蛋≈50g,含角黄素≈0.477mg,一个60kg成年人每日安全上限摄入量是1.8mg,一天吃4个=1.908mg就已经超过安全上限。

儿童风险更大,10kg儿童:上限0.3mg,吃1个=0.477mg,直接超标。20kg儿童:上限0.6mg吃两个=0.95mg,也明显超标。

在他看来,关键问题在于消费者并不知道“天然散养蛋”也是角黄素染出来的好看蛋黄。那就很可能在不知不觉中,持续超出安全摄入量。

一位胖东来工作人员则对凤凰网财经《公司研究院》表示,对方的说法“有一点误导大众的嫌疑,目前来说消费者可以放心,因为这个也是经过专业咨询的。”

胖东来公开表态,门店所售所有鸡蛋均具备齐全资质,来源正规可追溯;门店每周都会对鸡蛋进行抽检,抽检结果也会及时公示,不存在任何违规添加情况。

为自证清白,胖东来已将涉事的10款鸡蛋分别送往SGS、华测、梅里埃三家权威检测机构重新检测,同时主动配合许昌市市场监管局的相关调查。

其态度十分明确:若检测结果证实鸡蛋确实存在问题,将立即下架、召回相关产品,并对消费者进行赔偿;若检测结果显示无任何问题,将起诉王海团队及发布相关视频的平台,依法维护自身合法权益。

02

黄天鹅称检出角黄素为“天然含量”,王海驳斥“胡扯”

这场论战中,除胖东来外,涉事鸡蛋品牌之一的黄天鹅也被卷入其中。

作为被检出角黄素的品牌方,黄天鹅的母公司凤集食品集团也第一时间发布声明作出回应。

凤集食品集团表示,检测中发现的角黄素是鸡蛋本身含有的“天然含量”,并非人工添加所致,且黄天鹅始终坚持“饲料中不添加任何人工色素”的原则。

为进一步佐证这一说法,黄天鹅还晒出了“成本账”:公司每年要投入上千万元,采购万寿菊、辣椒等天然植物提取物,用于给蛋黄自然上色;而若微量添加人工合成的角黄素,其成本不足天然色素总成本的1%,根本达不到降低成本的目的。

此外,现有饲料生产设备无法实现人工合成角黄素的均匀添加,反而会带来安全隐患,得不偿失。

对此,王海对凤凰网财经《公司研究院》表示,在他看来,黄天鹅称“角黄素是鸡蛋本身含有的天然含量”是“胡扯”,“目前没有主流科学证据支持这个说法”。

“科学文献共识是天然饲料中的主要色素是叶黄素、玉米黄质,并不包括角黄素。迄今为止我国批准的只有人工合成的角黄素,国内外市场上根本不存在天然提取的角黄素。将该水平的角黄素解释为天然来源,缺乏科学依据”,王海表示。

对此,黄天鹅工作人员则回应凤凰网财经《公司研究院》称:“等到检测结果出来之后会有声明的”。

03

当胖东来遇上王海

这些年,胖东来的一举一动格外受公众关注。

但关注度越高,监督的目光自然也越集中,职业打假、消费者质疑,都常常落在它身上。

面对扑面而来的各种声音,胖东来该认错就坦诚认错,该回击也绝不退让。

2024年6月,有顾客反映新乡胖东来里联营的餐饮商户“擀面皮”,加工环境卫生不达标。

事情查实后,胖东来直接拿出10万元奖励这位投诉顾客,同时给所有在对应时段买过这款产品的顾客全额退款,每人再补偿1000元,总金额高达883.3万元。

而且内部也没有姑息,对相关责任人直接辞退、免职、取消年终奖。

同年8月,又有顾客举报,盒装进口三文鱼刺身存在隔夜重新包装销售的情况。胖东来依旧是同样的处理方式:奖励举报人10万元,并启动对相关消费者的补偿。

而在那些被认定为不实的质疑面前,胖东来则选择了强硬回击。

其中最受关注的,就是当年轰动一时的“红内裤事件”和“柴怼怼事件”。

2025年1月,百万粉丝博主段某称在胖东来购买的红内裤掉色、致过敏。胖东来经检测未发现质量问题,仍陪同其就医、承担医药费,并下架涉事品牌及同类深色内裤。

同年2月,段某发布视频贬损胖东来,播放量超1200万。胖东来将内裤送检,第三方机构及厂家均证实产品合格。

随后胖东来起诉段某侵犯名誉权。3月18日,法院认定段某侵权,判决其赔偿40万元,并在抖音发布经法院审核的道歉视频。

在此之前,胖东来还起诉过长期发布不实信息的博主“柴怼怼”,最终获赔260万元,此案还入选了年度法治进程十大案件,向外界传递出一个明确信号:造谣要付出代价,诽谤必须承担责任。

从这几件事不难看出,胖东来处理投诉和质疑,只要问题属实,就高额奖励、全面补偿,绝不推诿;一旦言论失实、恶意抹黑,就拿起法律武器,坚决维护自身声誉。

而这些年,职业打假人王海同样十分活跃。

2020年,他曝光辛巴假燕窝事件,推动对方退赔近3亿元;2022年质疑疯狂小杨哥卖“毒童鞋”、“假五常大米”,2023年接连点名李佳琦,之后又打假东方甄选西梅汁,称其检出泻药成分……

但打假这条路,王海也遭遇过滑铁卢。

从2022年开始,王海团队多次指控彩虹星球多款产品农残超标、“假有机”。彩虹星球随即提起诉讼。

到2024年底至2025年初,法院一审、二审均作出认定:王海的相关言论歪曲事实,缺乏确凿证据,也未经过监管部门认定,判决其删除内容、公开道歉。

如今这场围绕鸡蛋的舆论论战,最终大概率还是要回到科学检测与法律裁决的轨道上。

企业与监督者之间的良性互动,不该是流量的狂欢,也不该是情绪的宣泄,而应成为推动行业标准更清晰、市场规则更透明的力量。

唯有敬畏规则,才能最终被市场敬畏。

免责声明:投资有风险,本文并非投资建议,以上内容不应被视为任何金融产品的购买或出售要约、建议或邀请,作者或其他用户的任何相关讨论、评论或帖子也不应被视为此类内容。本文仅供一般参考,不考虑您的个人投资目标、财务状况或需求。TTM对信息的准确性和完整性不承担任何责任或保证,投资者应自行研究并在投资前寻求专业建议。

热议股票

  1. 1
     
     
     
     
  2. 2
     
     
     
     
  3. 3
     
     
     
     
  4. 4
     
     
     
     
  5. 5
     
     
     
     
  6. 6
     
     
     
     
  7. 7
     
     
     
     
  8. 8
     
     
     
     
  9. 9
     
     
     
     
  10. 10