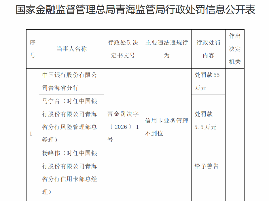
3月20日,青海金融监管局行政处罚信息公开表显示,中国银行青海省分行因信用卡业务管理不到位被处罚款55万元 。同时,马宁育(时任中国银行青海省分行风险管理部总经理)因信用卡业务管理不到位 ,被处罚款5.5万元 ;杨峰伟(时任中国银行青海省分行信用卡部总经理)因信用卡业务管理不到位 ,被给予警告 。

此外,中国银行股份有限公司青海省分行西宁城中支行因银行承兑汇票业务不规范,被处罚款30万元。史露(时任中国银行股份有限公司青海省分行西宁城中支行行长)被处罚款5.5万元。
据深圳商报读创财经不完全统计,2026年以来至今,涉及中国银行及其分支机构的罚单有27张,罚没金额合计近1300万元,其中有2张罚单的处罚金额超过百万元,另有5张罚单的处罚金额超过60万元。
另据统计,2025年中国银行及其分支机构累计被罚没超1.4亿元,其中百万级大额罚单共计9张。
2025年10月31日,国家金融监督管理总局披露的行政处罚信息公示列表显示,对中国银行罚款9790万元。同时,对陈梓、刘伶俐、张惠娟、何春耕、余荣刚警告并罚款合计30万元,涉及的主要违法违规行为包括相关公司治理、贷款、同业、票据、资产质量、不良资产处置等业务管理不审慎。
2025年9月17日,中国银行深圳市分行因贷款业务、黄金租赁业务、票据业务管理不到位,报表数据管理不审慎,被深圳金融监管局罚款295万元。相关责任人黄以诚被警告并处罚款6万元,黄俊被警告并处罚款5万元,王立宇、吴昊、林志刚罚款5万元。
深圳商报读创财经查询发现,在黑猫投诉平台,共有15169条投诉中包含搜索词“中国银行”,涉及到信用卡、贷款等方方面面的业务。
2026年2月13日,中国银行公告,由行长张辉兼任首席合规官。这是中行首次设立首席合规官职位,且由总行行长亲自兼任,被业内认为“高配”,反映出中行对合规内控的重视。
(文章来源:深圳商报·读创)