京東健康:2025年非國際財務報告準則盈利人民幣65億元,按年增36.3%

老虎資訊綜合
03/05

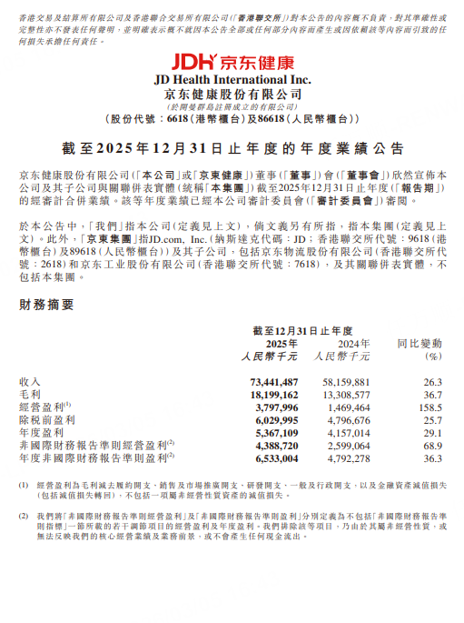
京東健康2025年收入達到人民幣734億元,按年增長26.3%,非國際財務報告準則盈利達人民幣65億元,按年增長達36.3%,淨利潤率達到8.9%。收入連續四個季度按年增速超20%,25年非國際財務報告準則淨利潤率達到公司成立以來最高水平。

免責聲明:投資有風險,本文並非投資建議,以上內容不應被視為任何金融產品的購買或出售要約、建議或邀請,作者或其他用戶的任何相關討論、評論或帖子也不應被視為此類內容。本文僅供一般參考,不考慮您的個人投資目標、財務狀況或需求。TTM對信息的準確性和完整性不承擔任何責任或保證,投資者應自行研究並在投資前尋求專業建議。

熱議股票

  1. 1
     
     
     
     
  2. 2
     
     
     
     
  3. 3
     
     
     
     
  4. 4
     
     
     
     
  5. 5
     
     
     
     
  6. 6
     
     
     
     
  7. 7
     
     
     
     
  8. 8
     
     
     
     
  9. 9
     
     
     
     
  10. 10