豪威集團通過上市聆訊:創始人虞仁榮再度捐贈股權 價值38億

雷遞網
2025/12/14

雷遞網 雷建平 12月14日

豪威集成電路(集團)股份有限公司(簡稱:「豪威集團」)日前通過上市聆訊,準備在港交所上市。

豪威集團已在A股上市,截至週五收盤,公司股價為126.52元,市值為1530億元。

豪威集團早期名稱為韋爾股份,2025年6月才更名。當時豪威集團稱,公司於2019年完成對前三大圖像傳感器芯片設計公司豪威科技的收購,構建圖像傳感器解決方案、顯示解決方案和模擬解決方案三大業務體系。

2024 年公司半導體設計業務中,公司圖像傳感器解決方案業務實現營業收入191.90 億元,佔主營業務收入的比例為74.76%。

豪威集團稱,根據公司目前主營產品品牌影響力及產品類型佔比,變更公司名稱、證券簡稱能夠更加全面地體現公司的產業佈局和實際情況,準確反映公司未來戰略發展方向,便於集團化管理及精細化管控,進一步發揮公司品牌效應及品牌優勢,提升市場影響力,同時增加投資者對公司業務情況的理解和投資判斷。

前9個月營收217.83億

據介紹,豪威集團是一家Fabless半導體設計公司,集團研發中心與業務網絡遍佈全球,2024年出貨量超過110億顆。

豪威集團致力於提供傳感器解決方案、模擬解決方案和顯示解決方案,助力客戶在智能手機、汽車電子、安防/物聯網,醫療,電腦/平板,工業/機器視覺及新興領域解決技術挑戰,滿足人工智能與綠色能源需求。

豪威集團2022年、2023年、2024年營收分別為200億元、209.84億元、257億元;毛利分別為47.41億元、41.84億元、72.39億元;毛利率分別為23.7%、19.9%、28.2%。

豪威集團2022年、2023年、2024年年內利潤分別為9.51億元、5.44億元、32.79億元;年內利潤率分別為4.8%、2.6%、12.7%。

豪威集團2025年前9個月營收為217.83億元,同比增長15.2%;淨利為32.1億元,同比增長35%;扣非後淨利為30.6億元,同比增長33.45%。

其中,豪威集團2025年第三季營收78.27億,同比增長14.81%;淨利為11.82億元,同比增長17.26%;扣非後淨利為11億元,同比增長20.4%。

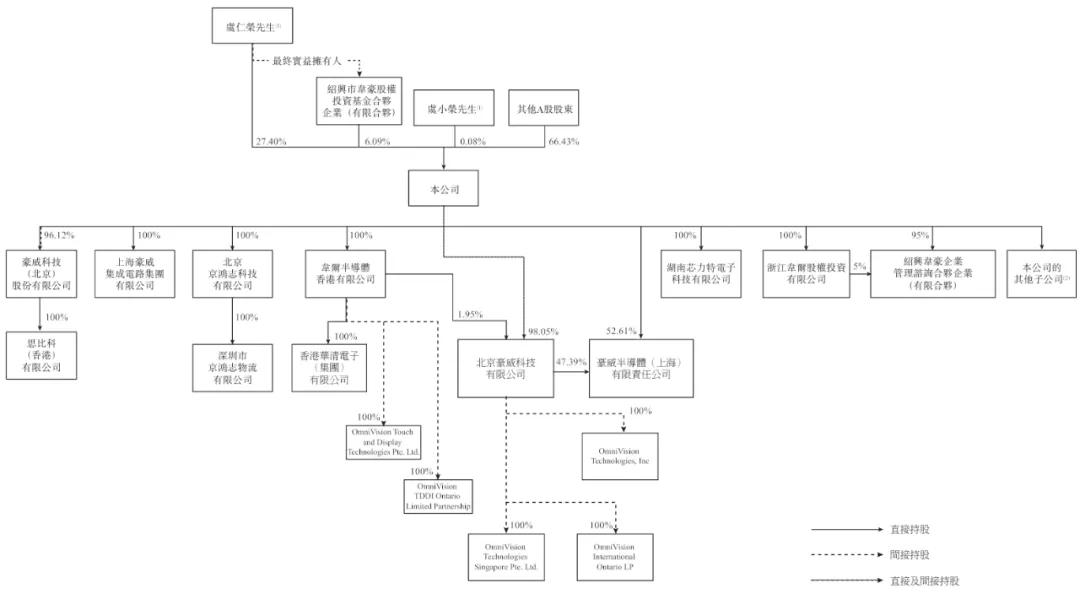
虞仁榮控制公司33.6%股權

豪威集團執行董事分別為虞仁榮、吳曉東、賈淵、仇歡萍女士,非執行董事分別為呂大龍、陳瑜女士,獨立非執行董事分別為範明曦女士、牟磊。

其中,虞仁榮為公司董事長,虞仁榮,59歲,2007年創立公司,並於2007年5月至2011年4月期間擔任副董事長兼總經理。自2011年4月起,虞仁榮擔任董事長。

虞仁榮在電子行業擁有35年經驗。1990年7月至1992年5月,虞仁榮擔任浪潮集團有限公司工程師。1992年6月至1998年2月,虞仁榮擔任龍躍電子(香港)有限公司北京代表處銷售經理。1998年2月至2001年9月,虞仁榮擔任北京華清興昌科貿有限公司董事長。

自2018年1月起,虞仁榮還擔任新恒匯電子股份有限公司董事。

新恒匯2025年6月20日纔在深交所創業板上市,募集資金7.67億元,首日收盤時,公司市值達到100.9億元。

自2024年5月起,虞仁榮擔任北京君正集成電路股份有限公司(深交所股票代碼:300223)董事。虞仁榮於1990年7月畢業於清華大學,獲工程學學士學位,主修無線電通信技術與信息系統。

截至2025年9月30日,虞仁榮持股為27.4%,香港中央結算有限公司持股為11.77%,紹興市韋豪股權投資基金合夥企業(有限合夥)持股為6.15%,寧波東方理工大學教育基金會持股為3.37%,青島融通民和投資中心(有限合夥)持股為1.85%;

截至2025年9月30日,豪威集團股權結構

中國工商銀行-上證 50 交易型開放式指數證券投資基金持股為1.35%,中國工商銀行股份有限公司-華泰柏瑞滬深 300 交易型開放式指數證券投資基金持股為1.21%,高盛國際-自有資金持股為0.9%。

中國建設銀行股份有限公司-華夏國證半導體芯片交易型開放式指數證券投資基金持股為0.88%,中國建設銀行股份有限公司-易方達滬深 300 交易型開放式指數發起式證券投資基金持股為0.87%。

虞小榮與虞仁榮為兄弟關係。虞仁榮一共控制公司約33.6%股權。

虞仁榮捐贈股權:價值38億

2025年12月9日,豪威集團發佈公告稱,支持教育事業發展,資助大學基金會開展慈善公益活動,並支持寧波東方理工大學辦學發展所需的教學、科研、師資等資源配置,公司控股股東向大學基金會無償捐贈其持有公司的30,000,000 股無限售條件流通股,佔公司目前總股本的2.48%;

為滿足《基金會管理條例》的相關規定,並為寧波東方理工大學建設提供資金支持,公司股東教育基金會向大學基金會無償捐贈其持有公司的60萬股無限售條件流通股,佔公司目前總股本的 0.05%。

以豪威集團市值1530億元計算,這筆捐贈股權價值約38億元。本次權益變動後,大學基金會持股比例從 3.36%增至5.89%。

據悉,寧波東方理工大學的創立背後與虞仁榮有密切關係。

2020年,虞仁榮決定捐資創辦寧波東方理工大學,項目總投資預算高達460億元。其中,160億元由寧波當地政府支持,包括土地、配套資金和政策扶持,其餘300億元由虞仁榮一人承擔。這300億元的捐贈中,100億元主要用於學校的基礎設施建設,200億元則用於學校教學發展的辦學基金。

—————————————————

雷遞由媒體人雷建平創辦,若轉載請寫明來源。

免責聲明:投資有風險,本文並非投資建議,以上內容不應被視為任何金融產品的購買或出售要約、建議或邀請,作者或其他用戶的任何相關討論、評論或帖子也不應被視為此類內容。本文僅供一般參考,不考慮您的個人投資目標、財務狀況或需求。TTM對信息的準確性和完整性不承擔任何責任或保證,投資者應自行研究並在投資前尋求專業建議。

熱議股票

  1. 1
     
     
     
     
  2. 2
     
     
     
     
  3. 3
     
     
     
     
  4. 4
     
     
     
     
  5. 5
     
     
     
     
  6. 6
     
     
     
     
  7. 7
     
     
     
     
  8. 8
     
     
     
     
  9. 9
     
     
     
     
  10. 10