歲末再領合規罰單,陽光保險背面條款引發千萬理賠糾紛

新刊財經
01/08

陽光保險旗下的人壽和財險,去年也因合規問題受領到數十張罰單,金額合計近千萬元。處罰事由涉及財務端、銷售端、以及管理端,包括財務數據造假、誤導銷售、許可證遺失等。

2025年12月31日,陽光保險旗下陽光人壽再領歲末罰單,其漢中中心支公司因「財務數據不真實」被監管處以20萬元罰款,再次刷新去年因合規問題多次被監管處罰的記錄。

圖片來源:國家金融監管總局官網

合規問題多次受罰

原經理規避內控6年詐騙超千萬

虛列費用、虛假承保、虛假退保、虛掛保費、虛假理賠這「五虛」問題,近年來成為監管處罰的焦點。整個2025年,保險行業因合規問題受到的監管處罰,也呈現「數量多、金額高、範圍廣」的顯著特徵。僅前三季度的罰金總額就突破3億元,波及百餘家分支機構,另有多名從業人員受到禁業處罰。不僅全年出現多張百萬級罰單,頭部的人保財險更因未按規定使用條款費率等問題,被合計罰款超千萬元。

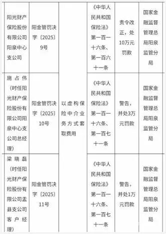
陽光保險旗下的人壽和財險,去年也因合規問題受領到數十張罰單,金額合計近千萬元。處罰事由涉及財務端、銷售端、以及管理端,包括財務數據造假、誤導銷售、許可證遺失等。比如陽光財險陽泉中心支公司以虛構保險中介業務方式套取費用,咸陽中心支公司通過「財務數據不真實、直營業務虛掛中介」虛增成本,均受到監管處罰。分支機構多次發生合規問題,也反映出集團層面內控方面的一些缺失。

數據來源:東方財富

陽光財險河南分公司原信保部經理何庭含長達6年的個人欺詐行為,也因公司內控缺失未能被及時發現。何庭含自2017年起,以「衝業績」為名,僞造公司公章出具虛假《還款協議》,誘騙數百名受害者辦理貸款,涉案金額高達七千多萬。後通過「貸新還舊」模式掩蓋資金缺口,直至2023年2月才東窗事發。

2025年4月,何庭含因犯貸款詐騙罪、洗錢罪等被判處有期徒刑15年。雖然其利用職務便利,將個人犯罪行為僞裝成「公司行為」,且已受到法律嚴懲。但其在長達六年時間內都未被公司察覺,也反映出陽光財險在人員管理、業務流程監控、風險預警等內控環節的缺失。這也與很多保險公司考覈分支機構時,更注重保費規模和市場份額而非合規及內控的現實相似。

限額條款驚現保單背面

引發千萬理賠糾紛

2024年12月,陝西國台帝泊洱商貿有限公司(以下簡稱「陝西國台」)為倉庫酒水投保了倉儲財產險,保額達2225萬元,並以此繳納了相應保費。2025年,該倉庫不幸遭遇火災損失慘重,但陝西國台向陽光財險咸陽中心支公司申請理賠後,卻被告知僅能獲賠100萬元,遠低於實際損失,因為保單約定了「其他事故每次賠償限額100萬」的條款。而據華商報報道,在後續民太安保險公估有限公司的公估報告中,該案損失覈定金額1137萬元,理算金額881.8萬元,均遠高於100萬的限額。

圖片來源:東方財富網

陝西國台查閱存檔的保單後果然發現,保單背面最上方印着幾行黑體字,其中一條即為「其他事故每次賠償限額100萬」。保單上的條款,一般都是保司為重複使用而預先擬定、且訂立時未與投保人協商,在法律上屬於格式條款。而《民法典》第496條規定,提供格式條款的一方(即保司)應盡到提示與說明的合同義務,對免除/減輕己方責任、限制對方權利等重大利害條款,應以合理方式提示(如字體加粗),並按對方(即陝西國台)要求說明;否則對方可主張該條款不成為合同內容(不產生約束力)。而且格式條款提供方還需承擔已盡提示/說明義務的舉證責任。

來源:厚德匯法網

所以「每次限賠100萬元」等條款,如果在保單背面未以黑體字印刷,而僅是普通字體,則很可能不滿足上述法條對「以合理方式提示」的要求,陝西國台可以此主張該條款對其不產生約束力,從而獲得全額理賠。

但即便限額條款以黑體字出現,陝西國台依然質疑,為何出現在保單背面而非正面。陝西國台認為涉事保單的設計存在明顯瑕疵,因為保單正面留有空白,卻仍將限額條款拆分到背面去印刷,且背面條款無公章也未提示「補充內容」,與其以往保單形成鮮明對比,因此質疑陽光財險的動機。而陽光保險陝西省分公司覈查後稱,「對於超出保單正面的內容,因紙張‘複寫功能’限制只能單獨翻面打印所致」。

陝西國台表述,其多年來持續投保倉儲財產險,直到2024年2月經熟人介紹才轉投到陽光財險咸陽中心支公司,之前未遇到類似爭議。而且在對方業務員夏某某首次提交的投保單中未包含限額條款,在陝西國台蓋章並支付保費後,夏某某卻以「蓋章不清晰」為由要求二次蓋章,此時新增的特約條款中才包含限額內容,但未以書面或口頭形式明確告知。陽光財險則表示「已口頭告知」。而《保險法》第17條規定:「保險合同中規定有關於保險人責任免除條款的,保險人在訂立保險合同時應當向投保人明確說明,未明確說明的,該條款不產生效力。」

陝西國台如果明知保單每次限賠100萬元,卻依然投保2225萬元,缺乏經濟上的合理性。陝西國台完全可以僅向陽光財險投保100萬元,再向其他不限額的保司投保剩餘2125萬元,或者乾脆全額向後者投保。實際上,陝西國台在糾紛發生後也表示:「如果知道投保的理賠限額是每次100萬元,我們就沒必要投了」。而陽光財險如果是為了控制風險敞口進行限額,除了應明確告知陝西國台該限額條款,收取保費時基數按100萬也比按2225萬元更合理。

據華商報的報道,陝西國台表示上述千萬理賠糾紛使其在火災後缺乏流動資金,影響經營,因此已向國家金融監管總局投訴。最終處理結果,對未來保險業務的開展將產生指引作用。

業績同比增長

投資端成業績增長核心引擎

雖然多次發生合規問題,但陽光人壽去年前三季度業績卻依然亮眼。期內營業總收入330億元,其中投資端182億元,同比增長24.7%,成為業績增長的核心引擎,這與權益市場回暖帶動權益投資公允價值變動以及投資收益顯著提升有關。不過保險服務收入129億元,同比僅增長4.3%,反映出在壽險轉型期,新單增長與價值提升的壓力。同期52億元的淨利潤,同比3.4%的增速也明顯放緩。而陽光財險則實現營業總收入388億元,同比僅增長2.5%。

不過壽險業務依然存在高價值保障型業務佔比偏低,產品同質化、客戶留存與續保率承壓等問題,財險業務也存在綜合成本率過高,承保利潤空間小等問題。而且投資端作為業績增長的主要引擎,其表現依賴權益市場走勢,未來可能因市場回調而產生較大波動。

相比之下,合規和理賠,對陽光保險未來的長遠影響會更大,也是保險企業在維持發展與治理,盈利與口碑之間平衡時,必須做好的艱難選擇。

作者 | 孟青平

編輯 | 吳雪

免責聲明:投資有風險,本文並非投資建議,以上內容不應被視為任何金融產品的購買或出售要約、建議或邀請,作者或其他用戶的任何相關討論、評論或帖子也不應被視為此類內容。本文僅供一般參考,不考慮您的個人投資目標、財務狀況或需求。TTM對信息的準確性和完整性不承擔任何責任或保證,投資者應自行研究並在投資前尋求專業建議。

熱議股票

  1. 1
     
     
     
     
  2. 2
     
     
     
     
  3. 3
     
     
     
     
  4. 4
     
     
     
     
  5. 5
     
     
     
     
  6. 6
     
     
     
     
  7. 7
     
     
     
     
  8. 8
     
     
     
     
  9. 9
     
     
     
     
  10. 10