阿里雲要拿下中國AI雲市場增量80%,誰受益?

妙投APP
01/15

公共雲事業部總裁劉偉光在2026年1月14日的公開表態,阿里雲為2026年設定了「拿下中國AI雲市場增量80%」的宏偉目標。

阿里雲將自身定位為AI時代的基礎設施,做AI時代的「自來水廠」,目標是提供綜合服務。這包括維護「水源地」(如開源Qwen系列模型,其衍生模型已超18萬個)、搭建「淨化車間」(數據清洗與模型訓練平台)、鋪設「輸水管網」(高性能網絡)以及處理「污水」(安全治理)。阿里雲推動AI在具體行業的應用。例如,在農牧業用於識別生豬健康狀況;在金融領域輔助投資決策;在智能家居行業打造更聰明的端側語言模型。

數據港——阿里係數據中心

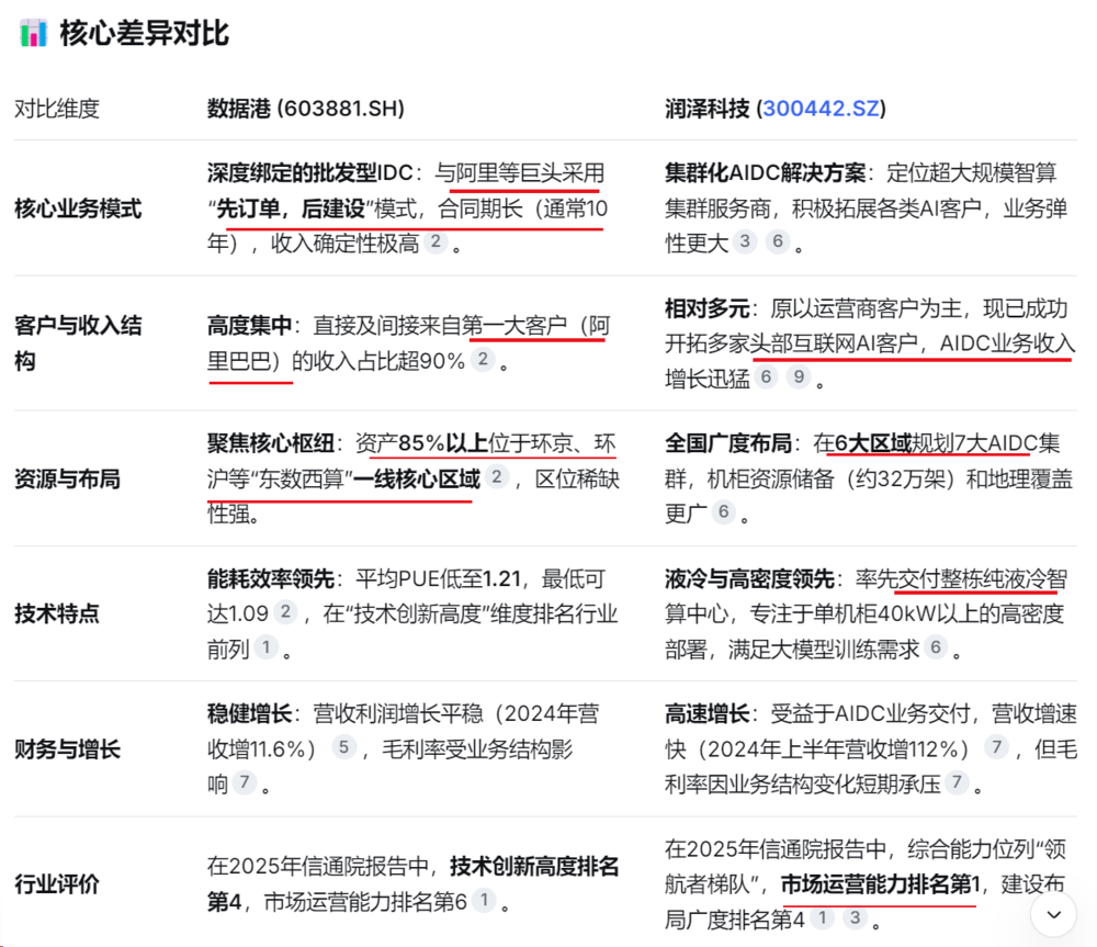
深度綁定頭部客戶,商業模式穩健:公司採用「先訂單、後建設、再運維」的模式,與核心客戶(尤其是阿里巴巴)簽訂了長期服務合同(通常為10年),收入確定性強。2024年,公司直接及間接來自第一大客戶的收入佔比超過90%。此外,公司也在積極拓展騰訊百度等其他巨頭客戶,優化收入結構。

精準卡位「東數西算」,資產稀缺:公司已建成35座數據中心,總IT負載規模達371兆瓦。這些資產85%以上位於環京、環滬等核心區域,這些地區因土地、電力資源緊張,新建數據中心門檻高,使其既有資產具備顯著的區位稀缺性和長期價值。

受益於AI浪潮,需求前景明確:隨着阿里巴巴、騰訊等大廠加大AI資本開支,將催生千兆瓦級的IDC新增需求。數據港作為其核心合作伙伴,是這一趨勢的直接受益者。機構認為,AI將驅動數據中心行業進入新一輪景氣周期。

潤澤科技相比,數據港是一家特點鮮明、路徑不同的公司。其優勢並非體現為規模和增速的全面領先,而在於核心區域資源稀缺性、能耗技術、與超級客戶的深度綁定以及國資背景的穩定性。

數據港像是「精品店」,它通過服務少數頂級客戶,在黃金地段提供高能效、高確定性的服務,追求的是穩健的現金流和深厚的客戶關係。而潤澤科技更像「大型購物中心」,通過在全國廣泛佈局,提供大規模的先進智算集羣,積極擁抱多元化的AI客戶浪潮,追求的是規模和增長的彈性。

免責聲明:投資有風險,本文並非投資建議,以上內容不應被視為任何金融產品的購買或出售要約、建議或邀請,作者或其他用戶的任何相關討論、評論或帖子也不應被視為此類內容。本文僅供一般參考,不考慮您的個人投資目標、財務狀況或需求。TTM對信息的準確性和完整性不承擔任何責任或保證,投資者應自行研究並在投資前尋求專業建議。

熱議股票

  1. 1
     
     
     
     
  2. 2
     
     
     
     
  3. 3
     
     
     
     
  4. 4
     
     
     
     
  5. 5
     
     
     
     
  6. 6
     
     
     
     
  7. 7
     
     
     
     
  8. 8
     
     
     
     
  9. 9
     
     
     
     
  10. 10