事關黃金交易!工、農、中、建、交、郵儲,六大行密集公告

央視財經
02/01

近期,國有銀行多次發布公告調整黃金相關業務,並提示交易風險。

工商銀行2月1日,工商銀行通過公司貴金屬業務部「工銀金行家」公衆號發布風險提示。近期國內外貴金屬價格波動劇烈,市場不確定性顯著增強,工行建議客戶在審慎評估自身風險承受能力的基礎上,保持理性投資心態,避免盲目追漲殺跌。公告建議客戶從中長期視角考慮,堅持分批分散、適度均衡的原則進行投資配置,同時密切關注行情變化,合理控制持倉規模,有效防範市場波動風險。

此前,1月30日,工商銀行官網發布公告,自2月7日起,工行對如意金積存業務及浮動報價類實物黃金產品銷售業務的辦理時間進行調整;在周末以及法定節假日等非上海黃金交易所交易日,對如意金積存業務進行限額管理並進行動態設定。1月5日,工商銀行公告,自1月12日起,對個人客戶積存金業務風險承受能力等級進行調整,個人客戶辦理積存金業務的開戶、主動積存或新增月供計劃的,需取得C3-平衡型及以上的評估結果並簽訂積存金風險揭示書。

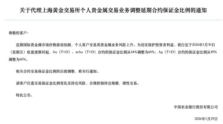
農業銀行1月29日,農業銀行發布《關於代理上海黃金交易所個人貴金屬交易業務調整延期合約保證金比例的通知》,於1月30日收盤清算時起,Au(T+D)、mAu(T+D)合約的保證金比例從44%調整為60%。同時,農行請客戶注意交易保證金比例變化及持倉風險,合理控制持倉規模,理性交易。

此前,1月26日,農業銀行發布公告,稱將對個人客戶參與存金通黃金積存交易增加風險承受能力測評准入。公告顯示,自1月30日起,個人客戶辦理存金通黃金積存業務(包括存金通1號、2號)簽約、買入、月供3類業務時,需在業務申請辦理渠道,按農行統一的風險測評問卷進行風險承受能力評估、取得謹慎型及以上的評估結果。農行提示投資者,建議提高風險防範意識,基於自身財務狀況和風險承受能力理性辦理存金通黃金積存業務。

中國銀行1月30日,中國銀行發布公告表示,貴金屬市場的不確定性因素較多,價格大幅波動。為保護積存金、積利金、賬戶貴金屬等貴金屬相關業務的客戶利益,中行特別提示客戶做好市場風險防範,基於自身財務狀況和風險承受能力開展貴金屬交易活動,合理控制貴金屬持倉規模,防範貴金屬價格波動帶來的資金損失風險。

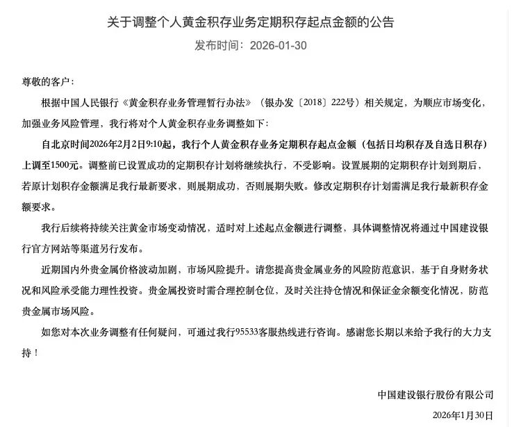
建設銀行1月30日,建設銀行發布公告調整個人黃金積存業務定期積存起點金額。自2月2日9:10起,建行個人黃金積存業務定期積存起點金額(包括日均積存及自選日積存)上調至1500元。

同時,建行提示,近期國內外貴金屬價格波動加劇,市場風險提升。請客戶提高貴金屬業務的風險防範意識,基於自身財務狀況和風險承受能力理性投資。貴金屬投資時需合理控制倉位,及時關注持倉情況和保證金餘額變化情況,防範貴金屬市場風險。

交通銀行1月29日,交通銀行發布公告調整貴金屬錢包、沃德金生金業務適當性管理要求。具體來看,關於貴金屬錢包,自1月31日起,對於已簽約貴金屬錢包的個人客戶當前有效的風險承受能力評估結果為增長型、進取型、激進型,客戶纔可以辦理貴金屬錢包項下全部業務,如該評估結果為保守型、穩健型、平衡型,則客戶可辦理實時賣出、兌換實物貴金屬、積存計劃終止、解約等,有效積存計劃執行不受風險承受能力評估結果限制;關於沃德金生金,自1月31日起,個人客戶當前有效的風險承受能力測評結果為平衡型、增長型、進取型或激進型,可購買沃德金生金產品。交行提示,建議客戶提高風險防範意識,基於自身財務狀況和風險承受能力理性辦理貴金屬錢包及沃德金生金業務。

郵儲銀行1月21日,郵儲銀行發布《關於再次調整我行個人客戶上海黃金交易所延期合約保證金比例的通知》,自1月22日收盤清算時起,將Au(T+D)、Au(T+N1)、Au(T+N2)、mAu(T+D)等合約保證金比例從80%調整為120%。

此前,1月15日、2025年12月31日,郵儲銀行兩次發布公告,調整個人客戶上海黃金交易所延期合約保證金比例。公告中,郵儲銀行均提示客戶合理控制倉位,防範交易風險。近期熱門視頻你會關注特朗普:美伊正在談判從十個案例,看見2025年中國的新質生產力釣魚島執法畫面!首次披露以軍空襲加沙多地!哈馬斯回應執行軍事任務!禁止駛入→:央視財經(ID:cctvyscj)

監製:柯成韻主編:李天路

記者:丁冬 吳哲鈺

編輯:彭琳轉發,關注!

免責聲明:投資有風險,本文並非投資建議,以上內容不應被視為任何金融產品的購買或出售要約、建議或邀請,作者或其他用戶的任何相關討論、評論或帖子也不應被視為此類內容。本文僅供一般參考,不考慮您的個人投資目標、財務狀況或需求。TTM對信息的準確性和完整性不承擔任何責任或保證,投資者應自行研究並在投資前尋求專業建議。

熱議股票

  1. 1
     
     
     
     
  2. 2
     
     
     
     
  3. 3
     
     
     
     
  4. 4
     
     
     
     
  5. 5
     
     
     
     
  6. 6
     
     
     
     
  7. 7
     
     
     
     
  8. 8
     
     
     
     
  9. 9
     
     
     
     
  10. 10