(來源:今晚報)
轉自:今晚報
因主張四年未足額髮放承諾薪資,2026年1月4日,雲南滇中新區三名前招商局局長聯合向當地發起勞動仲裁,要求滇中新區管委會履行承諾,支付被拖欠的工資。2月2日,該案在昆明市官渡區勞動仲裁院開庭,當事人及雲南滇中新區管委會、雲南滇中新區人力資源開發中心相關代表出席庭審。

涉事中的一位前任局長周源(化名)告訴津雲記者,2020年起他與另外二人先後經社會化公開招聘任職滇中新區招商局局長,負責不同區域的招商工作。「當時承諾年薪80萬,但自2022年起就沒有實際履行,後來又以績效考覈不合格為由停發了所有績效工資。但事實上,自2022年起,單位未做任何依法依規的考覈工作。」直至2025年12月,共計被欠薪超300餘萬元。
1月23日,津雲記者曾聯繫雲南滇新區進行求證,人力資源開發中心稱三人確係此前簽訂了勞動合同的相關人員,但否認存在欠薪情況。
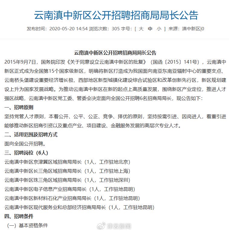
80萬年薪公開招聘局長,三名任職者均稱未兌現
雲南滇中新區成立於2015年,2020年5月20日,滇中新區發布《雲南滇中新區公開招聘招商局局長公告》,共計面向全國公開招聘6名招商局局長。稱「試用期滿考覈合格並符合條件的可申請使用人才專項事業編」;「薪資原則上按不低於發達地區省屬國企高管的平均薪資水平確定,底薪(20萬元)+績效工資(50萬元)+特殊貢獻獎,績效工資考覈兌現、特殊貢獻獎獲取標準按新區相關規定執行。」


2021年8月21日,滇中新區再次發布面向社會公開招聘招商局局長公告,明確「薪資採用年薪制,稅前綜合年薪80萬元(視工作績效考覈結果。)」

經相關遴選、考覈流程通過後,2020年8月至2022年1月,周源、楊某某、耿某某三人先後被聘任為區域招商局局長,分別負責京津冀、珠三角、長三角地區的招商工作。
周源表示,自上任以來,自己認真履行工作職責,累計為滇中新區招商引資總簽約額720多億元,實際到位資金7億餘元,為滇中新區創稅1.7億餘元。「但承諾的薪資始終沒有落實到位。」
他告訴津雲記者:「自2022年開始,約定的每月4萬元基本工資只發放了3.2萬元,績效部分始終未發放到位。五個月後基本工資也降至16660元;到2025年10月、11月,連這16660的基本工資更是開始無理由剋扣。但在此期間我始終正常履職。」
周源表示,在2024年3月,滇中新區投資促進局主要領導曾以「2年考覈不合格」為由,口頭宣佈免除三人的區域招商局局長職務並解除勞動合同。「我們是經過滇中新區黨工委會‘三重一大’決策後上任的招商局局長,此人並沒有權力處理我們的任免事項,當時我們要求出具書面材料,一直沒有給。」直至2025年11月,周源稱收到了滇中新區人力資源開發中心的《解除(終止)勞動合同通知函》,以「未按職責開展招商引資工作、嚴重違反規章制度、嚴重違反勞動紀律」及合同到期為由,宣佈解除勞動合同。


「我們立即發函,要求提供這三項指控的事實依據、處理程序和意見。至今沒有任何回覆。」周源質疑:「你說我違紀得拿出證據、走程序,不能先解聘再提出‘罪名’,這不是本末倒置嗎?」
周源表示,包括他在內的三名前局長多次以書面形式向相關部門作出報告、進行溝通,但沒有收到相關進展。
前局長稱未考覈卻「考覈不合格」,滇中新區:不存在欠薪
周源向記者梳理了自上任以來幾次薪資變動的具體情況。
2020年8月,經組織流程公示正式上任後,勇某某稱承諾的80萬元年薪被分為兩部分,包括20萬元的基本工資和60萬元的績效工資。「從2020年8月至2021年底,這部分年薪都是正常發放到位的。
「從那之後績效部分就完全停發了。」2022年初,三人接通知調整薪資結構:每年48萬元的基本工資和32萬元的績效工資,總年薪不變。「但實際每月只發了3.2萬元,發了5個月後又降到1.6萬餘元,績效全部停發,與承諾差了50多萬元。」周源透露,調整僅通過口頭傳達,無正式文件。
周源告訴津雲記者,2024年3月20日,包括他在內的三名前局長曾被相關領導口頭告知,因「連續兩年考覈不合格」,擬予以解聘。他表示,2021年以前他是可以依考覈結果拿到考覈工資的,2022年單位就沒有給出過任何書面的考覈結果」。他質疑,「我們是通過社會化公開招聘,按照規定進行遴選考覈正式上任的。按規定解聘我們也應當經過相關組織流程,某一個人是無權決定的。我們也提出了要求出具正式的書面通知,但無果。一年半之後卻突然收到了一個以‘未按職責開展招商引資工作、嚴重違反規章制度、嚴重違反勞動紀律’為由的《解除(終止)勞動合同通知函》。」
2月2日的庭審現場,滇中新區人力資源中心指出三位當事人在任職期間分別存在7-17個工作日的曠工情況,且未按職責進行招商引資工作,存在嚴重違反規章制度和勞動紀律的行為,因此依法解除勞動合同。但三位當事人辯稱不存在上述違規、違紀行為,「我們的工作性質本身就會有很多外出情況,他們用門禁記錄,而不是考勤記錄來證明曠工本身就不合理。」周源表示,「況且此前也從未約定過必須每天考勤打卡」「所謂的規章制度,也不適用我們的職級」。
周源提及,按照彼時招聘的相關文件規定,三人應聘的分別為京津冀、長三角、珠三角區域招商局局長,任職地應在滇中新區駐北京、上海、深圳辦事處。「但事實上自上任以來我一直在昆明工作,而我家在北京。」他告訴記者,收到解聘通知時自己正在休年假,啱啱回到北京家中。年假結束後他又回到位於昆明的辦公室與相關領導面談溝通,「去年11月27日下午,我就發現辦公室的門鎖打不開了,疑似被換了鎖。我進不去,也沒法正常交接工作了。」

針對事件過程,津雲記者也分別向另外兩位當事人求證,二人稱上述事件均屬實。
對此,1月23日,津雲記者曾撥打滇中新區管委會電話,工作人員稱不了解具體情況,建議詢問人力資源開發中心。隨即,記者又撥打了滇中新區人力資源開發中心電話,工作人員經多方覈實後回應:確認上述人員系簽訂了勞動合同的相關人員,「滇中新區人力資源中心繫獨立法人機構,是具備承擔相關責任的主體。2025年11月18日,滇中新區已依據勞動合同法及相關規章制度與上述三人解除了勞動關係,不存在欠薪行為。」
津雲記者採訪了法律界人士,北京澤亨律師事務所律師胡磊表示:「三位當事人的申訴具有充分合理性。」
胡磊進一步解釋:績效工資的發放與扣減,必須以合法有效的績效考覈制度為前提。用人單位雖在招聘公告中約定年薪制並註明績效部分視工作績效考覈結果兌現,但這並不賦予其任意扣減績效工資的權利。「用人單位若無法提供績效考覈相關證據,卻以考覈不合格為由扣減或拒發績效工資,通常會被認定為違法剋扣工資。」
除此之外,胡磊還提出,滇中新區對三名前「局長」的解聘程序可能存在瑕疵,「口頭免職後長達一年半才補發書面通知,且通知所列解除事由未提供任何證據支持,明顯違反重大人事任免應當遵循的組織程序。當事人多次書面報告、溝通無果後選擇勞動仲裁,屬於正當維權行為。」
(津雲新聞記者彭俊勇、實習記者韓煦 圖片由受訪人提供)