狂賺 10 億卻遭重罰!九方智投暫停納新 3 個月,證券投教第一股遭遇冰火兩重天

博望財經
02/27

文|海山

來源|博望財經

近期,國內「證券投教第一股」九方智投的心情有些複雜。

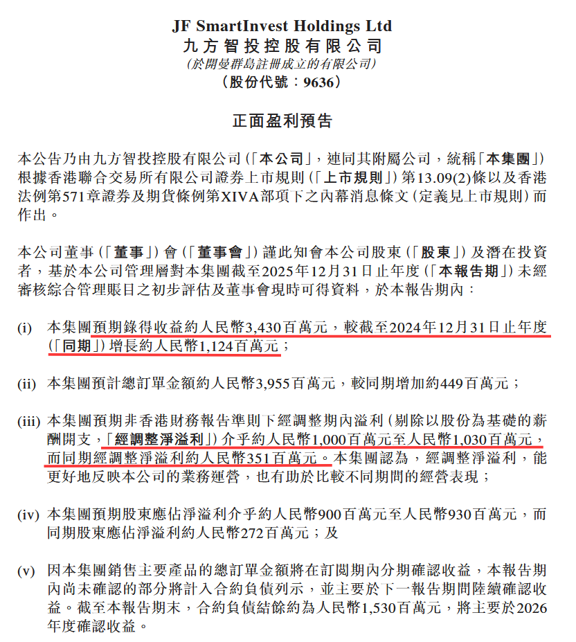
2月9日,港股上市公司九方智投控股(09636.HK,以下簡稱「九方智投」)發布業績預告,預計2025年營收約34.3億元,經調整淨溢利約10億元至10.3億元,營收和利潤均大幅增長。

同一天,附屬公司上海九方雲智能科技有限公司卻因營銷宣傳內容存在誤導性、直播營銷有虛假不實信息等違規行為,收到上海證監局《行政監管措施決定書》,被責令改正、暫停新增客戶三個月並全面整改。

二級市場上,1月26日,九方智投股價突然「跳水」,單日跌幅高達25.92%;儘管當日晚間公司迅速推出回購方案,以及後續釋放了業績利好消息,但股價弱勢格局仍未得到有效扭轉。

九方智投是一家怎樣的公司,又為何會上演「冰火兩重天」的境遇?

01

亮眼的業績

九方智投的前身是上海九方雲智能科技有限公司,於1996年成立。1998年取得證券投資顧問資格。此後,它不斷拓展業務版圖:2018年推出首個投教產品;2020年,「慧投資」更名為「九方智投」並獲上海市高新技術成果轉化項目認定。

2023年3月,九方智投在香港聯交所主板上市,成為「證券投教第一股」,次年又將公司名由「九方財富」正式改名為「九方智投控股」。

在互聯網浪潮的推動下,九方智投大力佈局互聯網平台。2024年「924」行情啓動,上證指數飆升至4000點以上,大量新股民湧入股市,這為九方智投帶來了極大的發展機遇。

業績表現上,九方智投與市場景氣度緊密相關。受益於國內資本市場回暖,2023 - 2024年,其營收分別為19.65億元、23.06億元,按年增長6.23%、17.33%;淨利潤分別為1.91億元、2.72億元。

2月9日,九方智投發布的盈利預告顯示,預計2025年實現收入約34.3億元,按年增長約48.74%,經調整淨利潤介乎10億至10.3億元,按年大幅增長184.90%至193.45%,歸母淨利潤介乎9億至9.3億元,按年飆增230.88%至241.91%。

來源:公司公告

九方智投將業績增長歸因於多方面。其一,2024年主要產品訂單于2025年確認為收益;其二,構建立體化產品體系,深化AI賦能應用,延長客戶生命周期,探索電商業務模式,強化融媒體流量運營,拓寬客戶觸達渠道;其三,強化對存量客戶的服務,客戶滿意度提升,復購率超60%;其四,資本市場整體穩中有進,交投活躍帶動產品需求上升,以上交所2025年A股市場新開戶數創2022年以來年度新高為例,為投顧業務提供了龐大潛在客羣。

不過,細究之下發現,與2025年上半年業績相比,九方智投2025年下半年業績有所回落。

2025年上半年,九方智投實現營收21億元,按年增長133.79%;歸母淨利潤8.65億元,按年增長596.81%。以此計算,下半年營收約為13.3億元,歸母淨利潤約為0.35億-0.65億元,與上半年高增長形成巨大反差。

根據公司公告,下半年業績按月下滑或部分源於收入延遲確認因素,其主要產品訂單在訂閱期內分期確認收入,2025年尚未確認的收入將計入合約負債,並於下一年陸續確認。截至2025年末,公司合約負債餘額約為15.30億元,而6月底該數據約為8.09億元。

02

監管罰單落地

就在業績利好消息刷屏之際,九方智投卻遭遇了監管罰單的重擊。

2月9日,九方智投發布公告稱,附屬公司上海九方雲智能科技有限公司能收到上海證監局《行政監管措施決定書》,被責令改正並暫停新增客戶3個月。

來源:公司公告

根據公告,附屬公司上海九方雲智能科技有限公司違規事由具體包括:部分營銷宣傳內容存在誤導性,直播營銷存在虛假不實信息;合規管理和風險控制機制不健全,甚至安排未在中國證券業協會登記為證券投資顧問的員工向投資者提供投資建議。

上海證監局對上海九方雲智能科技有限公司出具《行政監管措施決定書》,責令該公司改正及自收到決定書之日起暫停新增客戶三個月,並立即開展全面整改工作,嚴格落實相關法律、法規和中國證監會規定的要求,完善內部控制,切實提高合規管理水平。在暫停新增客戶期間內,該公司不得簽約新客戶、不得以「投資者教育」等名義變相開展投資諮詢業務,並應當每月向上海證監局提交書面整改報告。

實際上,這並非九方雲首次遭到監管關注。

2025年2月,九方智投的附屬公司上海九方雲智能就因「個別未登記員工向投資者提供投資建議」「部分營銷宣傳內容存在誤導性表述」等違規行為,被上海證監局採取責令改正的監督管理措施。

如果將兩份相隔一年的監管函對比,不難發現,這些「老問題」在經歷一年所謂「整改」後,並未得到根治,這也直接導致監管措施升級,從2025年的「責令改正」變為2026年的「暫停新增客戶三個月」,倒逼企業真正重視並解決內部管理頑疾。

對於投顧機構而言,暫停新增客戶將直接影響公司業績。九方智投本次被暫停新增客戶3個月,若加上後續整改與驗收期,實際業務影響可能長達四五個月,在此期間公司幾乎無法產生新的銷售收入。

並且,此次監管措施落地,還將進一步引發市場對九方智投經營合規性的審視。「暫停新增客戶三個月」的處罰,將直接打亂了公司的客戶拓展節奏。客戶增量是支撐投教類企業持續增長的核心動力,短期內可能導致訂單規模增速放緩,進而對後續業績增長形成壓制。

03

發展隱憂待解

自2024年「9・24」A股市場開啓牛市行情後,個人投資者大量湧入。上交所數據顯示,2024年A股新開戶2499.89萬戶,按年增16.6%,其中近半賬戶在第四季度開設;2025年新增開戶數也達2733萬戶,按年增長約9.67%。

新股民的湧入,讓九方智投捕捉到業績增長契機。公司通過直播、短視頻等平台引流。截至2025年6月底,運營MCN賬戶994個,按年增加506個,累計關注人數達6306萬,按年增長1747萬人。

在投流方面,九方智投也捨得「花費銀子」。公司2025年上半年銷售及營銷開支高達6.62億元,按年增長近兩成,是同期銷售成本的2.67倍。九方智投表示,銷售及營銷開支的增長,主要由於公司為拓展業務增加了互聯網流量採購支出。

值得注意的是,九方智投曾在財報中強調,在確保合規的基礎上,公司推進學習機電商模式、探索App應用市場投放等,拓展流量運營場景邊界。

然而,在相關投訴平台,有大量涉及九方智投的用戶投訴,集中投訴該公司存在誇大投資水平吸引購買高階的會員服務。結合案例來看,多數用戶即使購買不菲的會員套餐,亦出現虧損,部分用戶聲稱累計虧損數十萬元。有大量類似遭遇的投資者直呼被「割韭菜」。

如中國證券報2025年8月曾撰文指出九方智投薦股營銷中的「套路」。記者調查發現,認購其產品後,一個月接收108只個股薦股信息,綜合測算浮虧個股數量佔比高達51.85%,部分推薦個股跌幅近17%,卻不見投顧建議。

九方智投常放大個別成功案例,迴避整體業績波動,構成片面信息披露,損害投資者信任,也加劇了公衆對整個第三方投顧行業的信任危機。

二級市場上,九方智投的近期表現也引發了不少擔憂。1月26日下午,公司股價突發「跳水」,跌幅一度超過30%,收盤跌幅仍高達25.92%,市值蒸發超60億港元。

當晚,公司緊急發布回購公告,擬斥資不超過1億美元回購股份,回購數量不超過其總股本的10%。董事會稱「相信當前股價未能反映公司實際價值」,並強調「回購計劃旨在管理層對公司未來發展的信心」。

來源:公司公告

然而,在隨後的多個交易日中,公司股價持續走低。儘管在發布了業績預增公告後,股價經歷了短暫的小幅震盪回升,但無力改變弱勢格局。

截至2月25日收盤,九方智投股價報收於37港元/股,當日下跌4%。與2026年以來67.45港元/股的高點相比,股價已近乎腰斬。

來源:同花順

近年來,證券投顧行業的監管力度持續升級。iFind數據顯示,2026年以來已有5家投資諮詢機構收到行政處罰,多家持牌機構因營銷誤導、直播違規薦股等問題被罰。

從行業發展的層面審視,九方智投此次受罰,是證券投教行業「強監管風暴」的一個縮影。監管將推動行業從粗放擴張轉向高質量發展,行業競爭核心從流量爭奪轉向綜合性實力比拼。

對於九方智投而言,若想在未來實現穩健發展,關鍵在於嚴格堅守合規底線,持續提升服務品質,並着力重塑品牌公信力。至於其後續發展狀況究竟如何,我們將持續予以關注。

免責聲明:投資有風險,本文並非投資建議,以上內容不應被視為任何金融產品的購買或出售要約、建議或邀請,作者或其他用戶的任何相關討論、評論或帖子也不應被視為此類內容。本文僅供一般參考,不考慮您的個人投資目標、財務狀況或需求。TTM對信息的準確性和完整性不承擔任何責任或保證,投資者應自行研究並在投資前尋求專業建議。

熱議股票

  1. 1
     
     
     
     
  2. 2
     
     
     
     
  3. 3
     
     
     
     
  4. 4
     
     
     
     
  5. 5
     
     
     
     
  6. 6
     
     
     
     
  7. 7
     
     
     
     
  8. 8
     
     
     
     
  9. 9
     
     
     
     
  10. 10