(转自:中国建材股份)


《中国建材股份有限公司绿色低碳
技术成果推介目录(2025 版)》
重磅发布

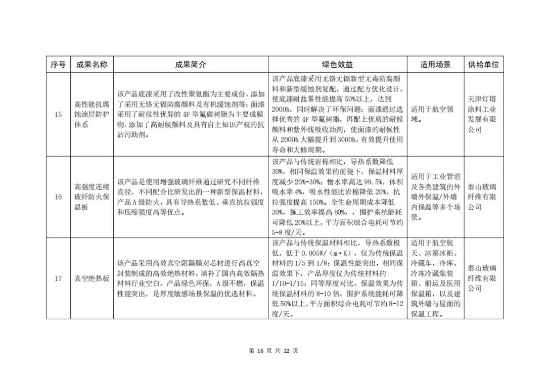
为贯彻落实中国建材集团年度工作会议要求,深入实施公司“1+N”可持续发展战略,助力碳达峰碳中和,提升企业核心竞争力,培育壮大新质生产力,公司组织修订编制了《中国建材股份有限公司绿色低碳技术成果推介目录(2025版)》(以下简称“《目录》”),现正式发布。






















后续,公司将把入选《目录》的技术成果作为在投资采购、向国家政府部门推荐等方面的重要参考依据,同时,进一步加大对《目录》的宣传推广力度。

(转自:中国建材股份)


《中国建材股份有限公司绿色低碳
技术成果推介目录(2025 版)》
重磅发布

为贯彻落实中国建材集团年度工作会议要求,深入实施公司“1+N”可持续发展战略,助力碳达峰碳中和,提升企业核心竞争力,培育壮大新质生产力,公司组织修订编制了《中国建材股份有限公司绿色低碳技术成果推介目录(2025版)》(以下简称“《目录》”),现正式发布。






















后续,公司将把入选《目录》的技术成果作为在投资采购、向国家政府部门推荐等方面的重要参考依据,同时,进一步加大对《目录》的宣传推广力度。

Disclaimer: Investing carries risk. This is not financial advice. The above content should not be regarded as an offer, recommendation, or solicitation on acquiring or disposing of any financial products, any associated discussions, comments, or posts by author or other users should not be considered as such either. It is solely for general information purpose only, which does not consider your own investment objectives, financial situations or needs. TTM assumes no responsibility or warranty for the accuracy and completeness of the information, investors should do their own research and may seek professional advice before investing.