两家房企将于港交所退市

阿尔法工场研究院
Oct 30, 2024

者 | 小债看市

来源 | 小债看市

语:历经金融风波,接连上市梦碎,如今负债压顶。

退市

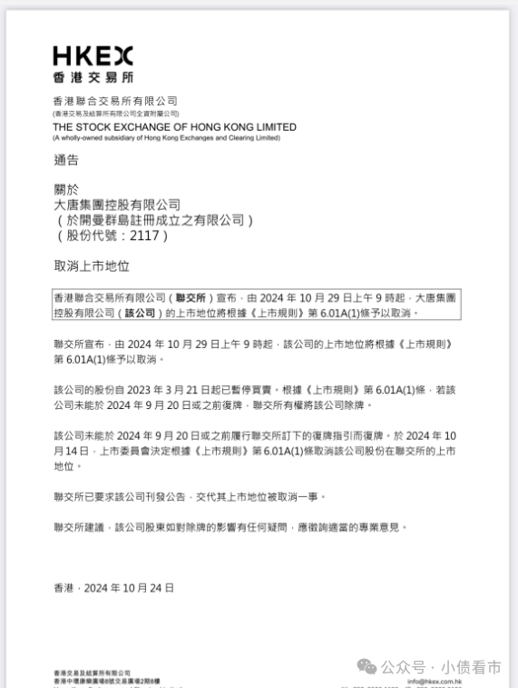
10月24日,大唐集团控股(02117.HK)、大发地产(06111.HK)均发布公告,宣布公司股票将自10月29日起退市。

大唐集团控股退市公告

公告显示,退市是因为大唐集团控股和大发地产,未能在18个月的停牌期限内完成财务业绩发布、解除清盘令等复牌指引,因此港交所上市委员会决定取消其上市地位。

截至目前,上述两家房企均未能披露公司2022年年报、2023年半年报和年报以及2024年的半年报。

2022年6月,大唐集团首次发生境外债违约事件,目前两只境外债已全部违约,违约规模达3亿元。

境外债违约情况

自2021年下半年以来,大唐集团信用资质有恶化趋势,公司面临再融资风险加大。

2021年11月,标普对大唐集团展望调整至“负面”,认为其2022年6月到期的3亿美元境外债券再融资的能力将面临高度不确定性,企业短期内仍需注意流动性风险。

2022年1月,穆迪应大唐集团要求,撤销公司长期发行人信用评级,撤销前期评级维持为“B2”。

财务恶化

据官网介绍,大唐集团总部位于上海,是一家专注住宅及商业物业的综合型开发商,拥有国家一级开发资质。

2020年12月,大唐集团于香港联交所上市,正式登陆资本市场。

大唐集团官网

2017年,大唐集团销售额达到百亿元,2018年已增至340亿元;2019年大唐集团喊出“三年冲击1000亿,进入全国房企50强”的口号。

2021年,大唐集团全年实现销售额505.8亿元,2022年实现196亿元的销售额。

在业绩方面,2022上半年大唐集团总营业收入为23.39亿元,同比下降29.3%;实现归母净利润0.5亿元,同比下降80%。

实现归母净利润

值得注意的是,2023年3月底大唐集团原核数师罗兵咸永道(普华永道)辞任,公司延迟刊发2022年度业绩。

在审计大唐集团2022年年报期间,罗兵咸永道发现若干问题,并要求公司提供与审计若干重大事宜有关的资料,由于罗兵咸永道尚未就该等事宜及时取得充分解释及证据,未能于2023年3月31日或之前完成必要的审计工作。

随后,大唐集团聘任上会柏诚会计师事务所有限公司担任核数师,预期将于8月31日刊发2022年报。

截至2022年6月末,大唐集团总资产为573.59亿元,总负债474.84亿元,净资产98.75亿元,资产负债率达82.78%。

笔者分析债务结构发现,大唐集团主要以流动负债为主,占总债务的87%,债务结构待优化。

截至相同报告期,大唐集团流动负债有414.53亿元,其中一年内到期的短期债务合计有47.54亿元。

相较于短债压力,大唐集团流动性紧张,其账上现金及现金等价物有35.87亿元,较2021年末下降3成,无法覆盖短债,公司面临较大短期偿债压力。

除此之外,大唐集团还有非流动负债60.31亿元,主要为长期借贷,其长期有息负债合计有45.18亿元。

整体来看,大唐集团刚性债务规模有92.72亿元,主要以短期有息负债为主,带息债务比为20%。

从融资渠道看,虽然大唐集团为上市公司,但其渠道并不算多元,主要依赖于借款和海外发债。

在现金流方面,2022年上半年大唐集团筹资性现金流净额为-22.02亿元,公司融资环境日益恶化。

筹资性现金流

值得注意的是,大唐集团的合联营投资额甚至超过了归母净资产,其表外负债具有不确定性。

总得来看,大唐集团销售、业绩大幅下滑,对债务和利息的保障能力恶化;流动性紧张,短期偿债压力较大;融资环境恶化,再融资压力较大。

闽系黑马

大唐地产源于中国台湾,兴于厦门。

1984年,中国台湾第一代地产富商余英仪创立大唐地产,在台湾首次开发了“大唐世家”项目。

十年后,余英仪把中国台湾地区的资产全部清零,举家搬迁厦门,与挚友开始耕耘大陆“大唐世家”。

余英仪以京剧人物“窦尔敦”作为大唐地产品牌形象进入厦门地产江湖,将公司产品定位为“国韵地产”,依靠旗舰产品迅速在厦门市场崛起。

2008年,金融危机席卷全球,无数房企一时间陷入经济困顿,正处于急速扩张中的大唐地产因资金问题,多个项目被搁浅。

雪上加霜的是,当年8月余英仪意外去世,彼时大唐地产正在筹划上市的计划也折戟,并面临资金链断裂。

2010年,大唐地产被厦门老牌房企福信集团收购,并将旗下地产业务剥离至大唐地产,厦门女首富黄晞家族成为了大唐地产新主人。

值得一提的是,福信集团是一家闽系老牌房企,以金融、地产、高科技三大产业为主体。

深耕金融领域多年,福信集团既是民生银行的股东,也是昆仑保险、闽发证券的股东,还曾先后参股过兴业银行交通银行以及“复星系”旗下永安保险等。

依托在金融领域的资源和优势,福信集团时常为大唐地产提供弹药。

2016年-2019年,大唐地产的合约销售额分别达到了86亿元、145亿元、309亿元以及340亿元,2019年其在中国房地产百强企业榜单中位列第74位。

2020年12月,经过漫长的等待,大唐集团终于在港交所上市。

2021年7月,大唐地产将总部由厦门迁至上海,以接近经济量级更高的城市群,拓展全国化战略;然而也是此时房地产行业开始由盛转衰,步入至暗时刻。

Disclaimer: Investing carries risk. This is not financial advice. The above content should not be regarded as an offer, recommendation, or solicitation on acquiring or disposing of any financial products, any associated discussions, comments, or posts by author or other users should not be considered as such either. It is solely for general information purpose only, which does not consider your own investment objectives, financial situations or needs. TTM assumes no responsibility or warranty for the accuracy and completeness of the information, investors should do their own research and may seek professional advice before investing.

Most Discussed

  1. 1
     
     
     
     
  2. 2
     
     
     
     
  3. 3
     
     
     
     
  4. 4
     
     
     
     
  5. 5
     
     
     
     
  6. 6
     
     
     
     
  7. 7
     
     
     
     
  8. 8
     
     
     
     
  9. 9
     
     
     
     
  10. 10