来源:资本深潜号
2025年第二个交易周,将是2025年来第一个完整交易周,基金发行市场也迎来了一股新的热潮。
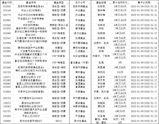
据悉,未来一周将有26只新基金发行。其中一半以上是指数基金,偏股基金占据绝大多数。
这既意味着即将到来的一周里,指数基金将继续占据主导地位。同时也表明,公募基金公司的发展重点会转向权益市场。
这带来了强烈的新气象。
01
基金类型“应有尽有”
根据Choice统计,未来一周共有26只新基金发行。其中,指数型14只,主动混合偏股4只,混合偏债1只,主动股票型基金1只,债券型1只,FOF 4只,REITS 1只。
可以看到,指数型基金中“创业板50ETF”的热度提升,富国、嘉实、华泰柏瑞纷纷加入募集行列。
另外,易方达将推出国内首单农贸市场公募REIT,也很令人关心。

02
投资老将“上马”募新
下周,汇安基金将派出一名团队内最资深的权益老将邹唯,来管理新基金-汇安景气成长混合。
邹唯的学历是中国科学院遗传研究所遗传学硕士。本人曾在长城证券、嘉实基金、中信产业基金任职。他本人曾经是近20年前的嘉实基金的投资核心人物之一。但离开了该平台后,他后续的表现没能超越嘉实时的水准。
2017年12月,加入汇安基金管理有限责任公司,担任首席投资官、董事总经理。现任多只产品的基金经理。
邹唯在金融行业超23年,基金经理任职时间也超过了16年。然而,邹唯目前所管理的基金并不多,共有5只,均为混合偏股类型,在管基金规模21.02亿元。
汇安裕阳三年持有期混合是其最具有代表性的一只基金,可见的历史中,表现波动较大。自2018年9月邹唯开始管理这只基金,“开局”的第一年表现并不尽人意,而后两年表现强势,特别是在2021年,同类排名可以达到前十分之一,然而,2022年开始,业绩开始下滑,连续三年都没有“跑赢”市场的平均水平。

老将邹唯是否能在2025年实现“突破”,还有待观察。
03
泓德“新生”继续担纲
泓德基金下周将发行两只新基金,一只为混合偏债,另一只则为混合偏股。
这只混合偏股型是由泓德基金的“新兵”李子昂来负责管理。
李子昂,曾任北京隆慧投资有限公司投资管理部投资经理,华商基金管理有限公司量化投资部量化研究员,泰达宏利基金管理有限公司风险管理与基金评估部助理专员;2019年4月加入泓德基金管理有限公司,曾任多资产投资部投资经理。现任多只基金的基金经理。
李子昂虽然担任基金经理的时长较短,仅有1年又69天,但也管理着5只主动类基金,现任基金资产总规模11.58亿元。
泓德泓信混合是其独自管理的一只基金,在2024年实现了6.86%的收益率,从排名上看,站到前三分之一,相较于前两年,这只基金在李子昂的管理下还是有进步的。

李子昂未来能否取得优异的成绩,这还有待市场的进一步检验。
04
独资富达挑战基中基
外商独资公司的代表机构之一富达基金管理(中国)有限公司,将在后续发布首只基金中基金(FOF)——富达任远稳健三个月持有混合型。
这是目前已知的独资公募中较少涉足的产品类型。
基金经理赵强,曾任金实国际公司创始人、国信证券经纪事业部副总经理,鹏华基金资产配置与基金投资部FOF投资副总监、基金经理、投资决策委员会委员、FOF投资总监等职务。2022年9月,赵加入富达基金管理(中国)有限公司,现任投资经理。
为什么说,FOF可能是富达基金的一个挑战?
内地FOF,面临以下几个高难度的挑战。
首先,相关产品能够投向的资产类别较为单一,FOF产品最关键的特点——大类资产配置上的优势——发挥的不充分。
其次,FOF不少产品似乎为了适配养老产品,但内地绝对收益想的资产又不多,所以,在完成养老客户适配方面,FOF也有较大挑战。
其三,FOF产品面临在体系内还是在全市场投资的重大抉择,前者明显降低了基金经理的选择度,后者则明显升高了产品的内在风险——尤其是考虑到作为FOF组合“底座”的固收资产,天然的在下行周期中容易面临各类挑战。
但富达这个FOF产品也未必做不出来。
首先,富达的背景和方法是否会给这个产品其他的“赋能”,外界有待观察。
第二,赵强此前的FOF任职不算太长,这使得他和富达的国际理念之间的磨合期可能不会太长。
总之,时隔两年多,赵强再次管理FOF基金,结果如何还需要时间给出答案。
责任编辑:杨红卜