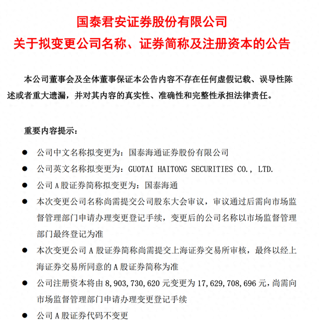
官宣更名国泰海通证券,注册资本变更为176亿元

环球网
Mar 17, 2025

来源:环球网

【环球网金融综合报道】3月16日晚间,国泰君安发布多项公告,披露了更名及注册资本事项。国泰君安海通证券合并重组后正式定名"国泰海通证券"。注册资本将由 89亿元变更为176亿元。

公告称,公司拟变更的证券简称尚需经上海证券交易所、香港联合交易所有限公司审核,最终以经上海证券交易所和香港联合交易所有限公司同意的证券简称为准。

公告披露的董事候选人名单中,提名朱健、李俊杰、聂小刚、周杰、管蔚、钟茂军、陈航标、吕春芳、哈尔曼、孙明辉、陈一江为公司第七届董事会非独立董事候选人;提名李仁杰、王国刚、浦永灏、毛付根、陈方若、江宪为公司第七届董事会独立董事候选人。

公告披露的客户及业务迁移合并安排显示,海通证券客户迁移并入存续公司,由合并后公司提供相关服务。海通证券客户迁移并入合并后公司后,客户权益、委托方式、资金转账等均保持不变。(闻辉)

海量资讯、精准解读,尽在新浪财经APP

Disclaimer: Investing carries risk. This is not financial advice. The above content should not be regarded as an offer, recommendation, or solicitation on acquiring or disposing of any financial products, any associated discussions, comments, or posts by author or other users should not be considered as such either. It is solely for general information purpose only, which does not consider your own investment objectives, financial situations or needs. TTM assumes no responsibility or warranty for the accuracy and completeness of the information, investors should do their own research and may seek professional advice before investing.

Most Discussed

  1. 1
     
     
     
     
  2. 2
     
     
     
     
  3. 3
     
     
     
     
  4. 4
     
     
     
     
  5. 5
     
     
     
     
  6. 6
     
     
     
     
  7. 7
     
     
     
     
  8. 8
     
     
     
     
  9. 9
     
     
     
     
  10. 10