摘要:时隔十个月,卓正医疗于2025年3月18日再次向港交所递交招股书,拟在香港主板上市,这是公司第2次递交上市申请,联席保荐人为海通国际和浦银国际,公司是私立中高端综合医疗服务机构。2023年收入为6.9亿元,净亏损为3.53亿元。
根据LiveReport大数据不完全统计,近两年已有7家民营医院递表港交所,包括卓正医疗、佰泽医疗、明基医院、树兰医疗、陆道培、爱维艾夫、马泷齿科。
截至3月18日,仅佰泽医疗、明基医院还在递表有效期内,其中明基医院已通过备案,其余四家均递表失效,三家已终止备案。

来源:LiveReport大数据
公司是中国领先的私立中高端综合医疗服务机构,致力于通过公司的私立医疗服务机构和线上医疗服务平台,为患者提供涵盖多专科的优质医疗服务。
截至最后实际可行日期,公司在中国各地拥有及经营21家医疗服务机构,包括19家诊所和两家医院,覆盖中国是一个城市,包括深圳、广州、北京、成都、苏州、长沙、上海、重庆、杭州和武汉等中国经济最发达的城市。此外,公司还在新加坡开设了三家全科诊所。

来源:招股书
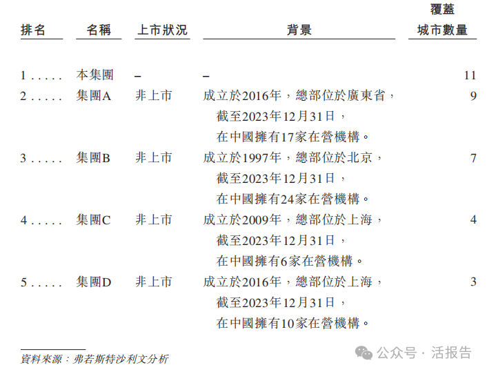
根据弗若斯特沙利文,截至2023年12月31日,按在中国覆盖的城市数量计,公司在所有私立中高端综合医疗服务机构集团中排名第一。此外,按2023年付费患者就诊人次及收入计算,公司在中国所有私立中高端综合医疗服务机构集团中分别排名第二及第三。
公司的收入主要来源于医疗服务,包括实体医疗服务、线上医疗服务、会员计划和院外医疗服务。2023年度,实体医疗服务营收贡献达85.8%。
实体医疗及线上医疗服务:公司通过私立医疗服务机构(主要是诊所)和在线医疗服务平台(即“卓正医疗”)提供高质量的医疗服务,涵盖多专科,包括儿科、齿科、眼科等等。
医疗会员计划:公司于2020年12月在所有医疗服务机构推出了以年费为基础的“卓正会员计划”。患者只需购买有效期为一年的会员卡,即可成为公司的卓正会员。
截至2021年、2022年及2023年12月31日止年度,公司的卓正会员付费患者就诊总人次分别为342,849次、388,057次及574,329次,分别占医疗服务机构及线上医疗服务平台付费患者总人次的72.8%、73.2%及78.3%。
院外医疗服务:截至2023年12月31日,公司为中国46所国际学校提供校内医疗管理服务。

来源:招股书
财务分析
截至2024年12月31日止三个年度2022、2023、2024:
收入分别约为人民币4.73亿元、6.9亿元、9.59亿元,年复合增长率为42.33%;
毛利分别约为人民币0.44亿元、1.34亿元、2.26亿元,年复合增长率为126.69%;
净利润分别约为人民币-2.22亿元、-3.53亿元、0.8亿元,2024年扭亏为盈;
毛利率分别约为9.29%、19.34%、23.58%;
净利率分别约为-46.82%、-51.16%、8.37%。

来源:LiveReport大数据
公司收入、毛利高速增长,特别是2024年毛利率提升4个百分点,主要是经营效率提高以及就诊人数增加而产生的规模效应,2024年公司扭亏为盈。
截至2024年12月31日,公司账上现金3.08亿,经营活动现金流为1.71亿。
行业前景
私立中高端医疗服务市场规模
2019年至2023年,私立中高端医疗服务机构数量快速增长,从2019年的6,993家增加至2023年的10,007家,复合年增长率为9.6%,预计从2023年至2028年将进一步以7.4%的复合年增长率增长,到2028年将达到14,326家。

来源:招股书
随着私立中高端医疗服务机构数量的增长,私立中高端医疗服务机构的总收益从2019年的人民币1,782亿元增长至2023年的人民币3,615亿元,复合年增长率为19.3%,预计从2023年到2028年将进一步以14.8%的复合年增长率增长,到2028年将达到人民币7,221亿元。

来源:招股书
行业地位
根据弗若斯特沙利文的数据,在所有私立中高端综合医疗服务机构中,截至2023年12月31日,公司在中国覆盖的城市数量排名第一;2023年,公司的付费患者就诊人次排名第二;2023年,公司的总收益排名第三。

来源:招股书
同行业公司IPO对比
本次选取的同行业对比公司为:瑞慈医疗(1526.HK)、康华医疗(3689.HK)
瑞慈医疗为长三角地区的一家经营综合医院、体检中心及诊所的多元化私营综合医疗服务集团,也是中国最早的私营营利性综合医院之一。
康华医疗经营的康华医院为私立营利性综合医院,仁康医院是服务周边地区的本地私立营利性综合医院。

来源:LiveReport大数据
主要股东
Cheuk Sing Ho持股18.92%、曹少山先生持股1.68%、张向东先生通过Nineteen Seventy-Seven持股1.45%、受限制股份单位计划Distinct Partners I,持股4.43%,创始人王志远先生为公司的最终单一最大股东,能够行使合计26.48%的投票权。
腾讯(0700.HK)通过意向架构持股19.39%、H Capital.持股14.89%、富德生命人寿通过Waterwood DHC Project Ltd 和Waterwood Tactics Limited持股14.24%、天图投资(1973.HK)通过6.64%、中金康瑞壹期(宁波) 股权投资基金持股3.32%、Matrix Partners China II, L.P和Matrix Partners China II-A分别持股2.98%、0.33%等。

来源:招股书
管理层情况

来源:招股书
上市前融资
公司历经5轮融资,E轮融资后,公司投后估值是5.1亿美元。

来源:招股书
中介团队
据LiveReport大数据统计,卓正医疗中介团队共计9家,其中保荐人2家,近9家保荐项目数据平平无奇;公司律师共计3家,综合项目数据表现参差不齐。整体而言中介团队历史数据表现中规中矩,部分中介机构表现较亮眼。

来源:LiveReport大数据
文章来源:活报告公众号