13.5%:中国苹果税合理费率测算值应低于日本

FT中文网
Dec 22, 2025

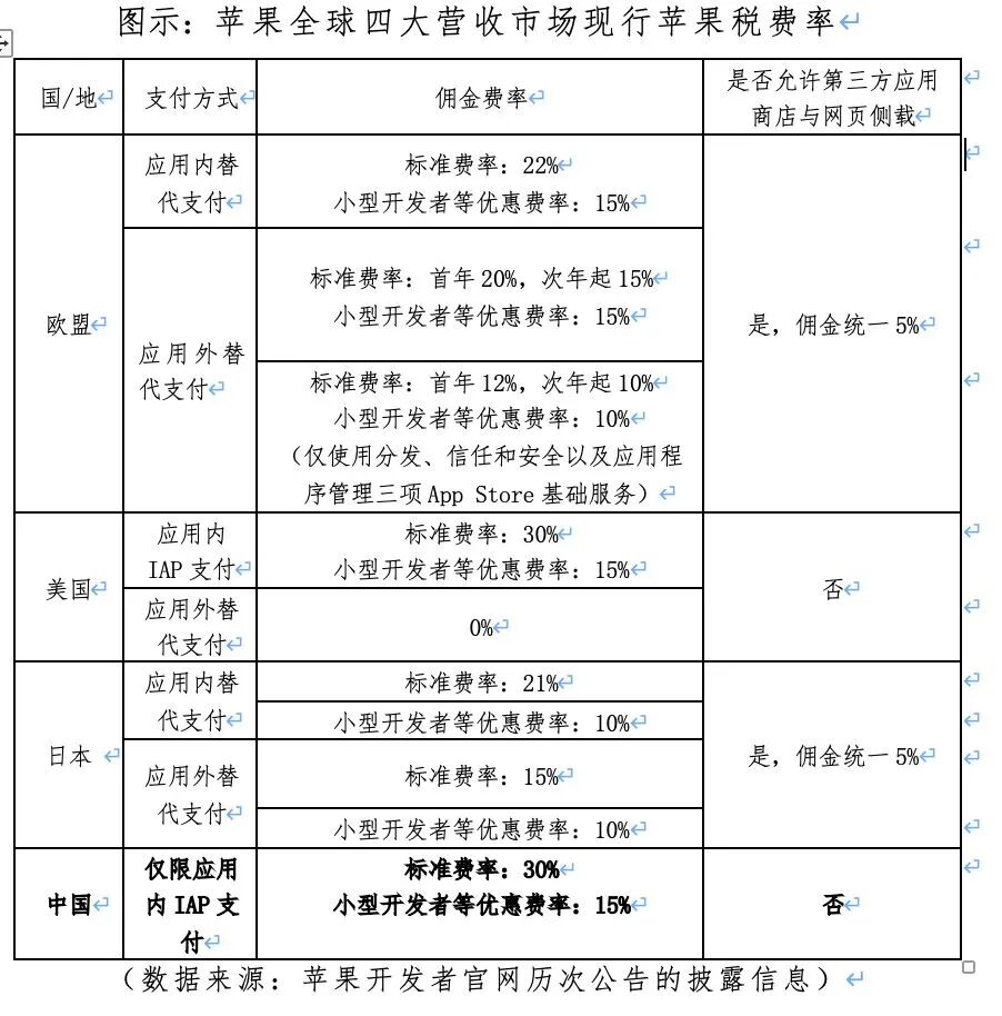
苹果税针对中国市场的标准费率理应比日本更低。现实却是,日本当前9%-15%的标准费率相比中国的30%几近腰斩。

文丨FT中文网专栏作家 薛宁

12月18日,日本《手机软件竞争促进法》(The Act on the Promotion of Competition for Specified Smartphone Software)开始施行,苹果官网宣布,开始在日本开放除IAP(苹果App Store应用内购买系统)以外的替代支付,日本用户在购买数字商品及服务时,可以在App内直接使用第三方支付,也可以点击外链跳出App,前往网页等外部渠道完成购买,标准费率为15%-21%不等。

在苹果公司的前四大市场当中,美国、欧盟、日本均已开放降税,中国等全球其他市场依旧只能使用App Store的应用分发服务与IAP支付服务,苹果税标准费率30%,构成了反垄断法意义上的不公平高价——在Epic Games起诉苹果垄断的美国诉讼中,法院认定2018次年、2019财年的苹果税营业利润率都超过了75%。

欧盟、美国、日本这三大市场均认为苹果税是一种垄断租金,也都通过立法、诉讼、执法等手段予以干预。由于各国监管尺度上的差异,费率水平参差不齐,就像应用外替代支付场景,美国开发者获得苹果App Store加急审核、应用分发等全部商店服务后的标准费率为0%,欧盟的相应标准费率为20%,日本则是15%。

最为合理的苹果税费率应该来自市场的有效竞争,但由于欧美日监管措施生效不久,iOS生态市场远未进入有效竞争状态,所以可以通过两种经济学方法测算苹果税标准费率的合理水平,一是比较法,参考类似的、具有竞争性的市场定价,推导如果苹果面临有效竞争时会收取多少费率;二是分拆法,即苹果税的收费依据是苹果为开发者提供了应用分发、加急审核等App Store商店服务与IAP支付服务,这两项服务的同类竞品在面对有效竞争时价格分别是多少。

英国竞争上诉法庭在审理Dr. Rachael Kent v Apple的消费者集体诉讼时,采取了比较法。法庭在一份刊发于10月23日的判决书写道,PC游戏分发市场是最佳的参照对象,因为该市场经历过从垄断到竞争的转变,其中Epic Games Store和Microsoft Store作为市场新进入者,收取的标准费率均为12%。

Steam以前统一收取30%,但在Epic等竞争对手进入市场后,它将针对大型开发者(收入5000万美元以上)的标准费率降至20%,强有力地证明了市场主导者在面临竞争威胁时会将价格调整至竞争性水平。

法庭认定,基于有效的比较对象,同时考虑到苹果的“高端品牌、服务质量及其已建立的市场地位”,可以允许一定程度的价格差异,因此将苹果税标准费率的合理范围调整为15%-20%,最终取中位数17.5%,作为苹果向开发者提供了App Store全部商店服务与IAP支付服务的合理打包价。

与此同时,在一桩美国第九巡回法院正在审理的美国消费者集体诉讼中,原告专家证人Dr. Rosa Abrantes-Metz通过建立经济模型和基准分析推算出,在一个竞争性双头垄断(Competitive Duopoly)的“假设市场”中,苹果税的合理费率应该是13.6%,甚至低于英国竞争上诉法庭的17.5%。

澳大利亚联邦法院在审理Epic Games v Apple的反垄断诉讼时,则拆解了苹果IAP支付服务的有效竞争价格。该案在8月13日一审宣判,法官接受了专家证人Professor Wright提供的证据:在有效竞争市场中,IAP支付服务的竞争性费率水平约为5%。这一数字基于PayPal、Stripe等第三方支付提供商在处理类似应用外购买时收取的佣金范围,通常在2%-8%,中位数为5%。

如果苹果IAP支付服务在海外的公平价格为5%,按照英国竞争上诉法庭的比较法结论,苹果仅提供应用分发等全部商店服务的海外公平价格则是17.5%-5%,即12.5%。

这意味着,不论购买发生在应用内还是应用外,只要是在替代支付场景下,英澳欧美日等国开发者即便获得了App Store提供的全部商店服务,苹果税竞争性标准费率都应是12.5%。

假定苹果在中国执行同等的开放降税政策,在界定苹果税合理费率时,还需考虑中国第三方支付市场的竞争烈度,微信支付、支付宝针对数字商品及服务的费率最高仅1%,显著低于PayPal、Stripe等海外竞品,因此IAP支付服务在中国的合理定价应为1%,App Store商店服务的合理定价则继续参考海外,同为12.5%。

综上,在使用App Store商店服务的替代支付场景,苹果税针对中国市场的标准费率建议降至12.5%;在应用内支付使用IAP支付的话,叠加1%的支付处理费,合计费率建议设为13.5%,理应比日本更低。现实却是,日本当前9%-15%的标准费率相比中国的30%几近腰斩。

本文仅代表作者个人观点

责任编辑 闫曼 man.yan@ftchinese.com图片来源 Getty Images、作者提供

往期精选

 大众汽车在中国迎来战略里程碑

全球资讯 早上8:30见

锁定播客 热点即时听

商业财经 国际视角

关注FT中文网视频号

Disclaimer: Investing carries risk. This is not financial advice. The above content should not be regarded as an offer, recommendation, or solicitation on acquiring or disposing of any financial products, any associated discussions, comments, or posts by author or other users should not be considered as such either. It is solely for general information purpose only, which does not consider your own investment objectives, financial situations or needs. TTM assumes no responsibility or warranty for the accuracy and completeness of the information, investors should do their own research and may seek professional advice before investing.

Most Discussed

  1. 1
     
     
     
     
  2. 2
     
     
     
     
  3. 3
     
     
     
     
  4. 4
     
     
     
     
  5. 5
     
     
     
     
  6. 6
     
     
     
     
  7. 7
     
     
     
     
  8. 8
     
     
     
     
  9. 9
     
     
     
     
  10. 10