港股的悬头之剑:IPO高峰和解禁高峰

晨明的策略深度...
Jan 12

IPO高峰、解禁高峰对港股走势有影响吗?

(1)2025年港交所以117家IPO,2859亿港元的IPO总募集资金,时隔4年重回全球榜首。市场预期2026年港股IPO募资规模有望延续强势,并突破3000亿港元。截至2026年1月10日,仍有300家公司在港股IPO排队上市,绝大部分等待排队上市的公司,主要集中在科技(软件服务、硬件设备、半导体等)和医药(医药生物、医疗设备与服务),可能是受益于港交所的18A章和18C章上市。

(2)一级市场抽水通常对港股走势没有绝对性影响。拉长时间看,IPO高峰、募资高峰(算入上市后募资,即配售+供股+代价发行)并不会扭转港股的趋势。典型的例如10年、14-15年、17年、20年、25年港股的募资高峰都对应的港股的牛市,背后可能是由于港股市场出现明显好转,部分企业有扩张需求,选择相对高点在资本市场募资。

3)港股IPO不会导致市场走熊,甚至可能会由于市场对于港元的需求激增,港元汇率触及强方保证,香港金管局在银行间市场释放流动性,降低HIBOR利率,推升港股的牛市,典型的例如去年4-5月。

4)IPO对港股市场的真正影响,可能在于主板上市之后6个月的基石投资者解禁潮,典型的例如11年年中、15年下半年、19年3月、21年二季度、22年年中,基石投资者的解禁潮,都与港股下跌出现在相似时间段。从个股层面看,去年宁德时代和恒瑞医药在11月中下旬解禁前一周,都面临较大程度的回调,在解禁完成后快速见底/出现回升。

(5)但是2025年也出现了例外情况,解禁只是意味着基石投资者“可以卖”,而不是“必须卖”或“立刻卖”,经营超预期会吸引新的指数基金、南下资金、外资买入,这股新的买盘力量,完全可以覆盖甚至远超那些因资金安排而退出的基石投资者的卖盘。典型的就是港股在2025年二季度的解禁潮,并没有导致港股市场的回落。

(6)在2026年的3月以及9月,可能会有新一轮的中大型规模公司(市值300亿港元以上)的限售股解禁潮。

港股通、恒生科技的纳入前后,股价会如何波动?

(1)港股通:入通后的短期股价上涨并非对所有公司都有效,事实上,如果全样本来复盘入通后的股价表现,上涨概率并不高。

(2)恒生科技:由于港股机构投资者较多,对指数调仓的预测相对到位,在指数调整(执行日)之前30天左右,通常股价就会有所反应;公告日后2-3个工作日股价反应迅速;不管是纳入还是剔除,在指数调整完成后(执行日之后),通常会出现下跌,并在一周之后调整结束。

风险提示:地缘政治风险,海外通胀风险,国内稳增长政策低预期等。

一、如何看待2026港股IPO高峰?

(一)IPO高峰、解禁高峰对港股走势有影响吗?

2024年10月18日,香港证监会与香港联交所作出联合声明,宣布将优化新上市申请审批流程时间表,进一步提升香港作为区内领先的国际新股集资市场的吸引力。港股在2025年以来迎来新一轮上市潮,2025年港交所以117家IPO,2859亿港元的IPO总募集资金,时隔4年重回全球榜首。市场预期2026年港股IPO募资规模有望延续强势,并突破3000亿港元。

截至2026年1月10日,仍有300家公司在港股IPO排队上市,绝大部分等待排队上市的公司,主要集中在科技(软件服务、硬件设备、半导体等)和医药(医药生物、医疗设备与服务),可能是受益于港交所的18A章和18C章上市。(1)18A章:允许“同股不同权”、未有收入的生物医药公司赴港上市;18C章:允许未有收入、未有盈利的“专精特新”科技公司赴港上市。(2)截至2026年1月10日,根据当前港股排队上市公司的行业分布数据,科技与医疗健康领域呈现出明显的集中度。软件服务行业以61家公司位居首位,紧随其后的是医药生物(51家)和硬件设备(45家),半导体、医疗设备与服务行业,分别有23家和16家公司处于聆讯处理中阶段。

一级市场抽水通常对港股走势没有绝对性影响。25年IPO两次高峰5月、9月恒指、恒科均取得正收益,并且9月行情甚至出现放量上涨。

拉长时间看,IPO规模高峰、募资高峰(算入上市后募资,即配售+供股+代价发行)并不会扭转港股的趋势,更不会引发港股市场的下跌。典型的例如2010年、2014-2015年、2017年、2020年、2025年港股的募资高峰都对应的港股的牛市,背后可能是由于港股市场出现明显好转,部分企业有扩张需求,选择相对高点在资本市场募资。

港股IPO不仅不会导致市场走熊,甚至可能会由于市场对于港元的需求激增,港元汇率触及强方保证,香港金管局在银行间市场释放流动性,降低HIBOR利率,进一步推升港股的牛市,典型的例如去年4-5月,由于香港融资火热、企业分红回购、南向和外资流入港股等原因,港元需求非常强劲,但美元相比之下则持续弱势,所以港元触及强方保证7.75。随后香港金管局出手,5月初在银行间市场4天内注资1294亿港元,释放流动性,HIBOR降低至历史低位。

IPO对港股市场的真正影响,可能在于主板上市之后6个月的基石投资者解禁潮:(1)控股股东6个月禁售期+期满后6个月内不得丧失控股股东地位。(2)基石投资者至少6个月的禁售期。典型的例如2011年年中、2015年下半年、2019年3月、2021年二季度、2022年年中,基石投资者的解禁潮,都与港股下跌出现在相似时间段。

从个股层面看,去年宁德时代和恒瑞医药在11月中下旬解禁前一周,都面临较大程度的回调,在解禁完成后快速见底/出现回升。

但是2025年也出现了例外情况,解禁只是意味着基石投资者“可以卖”,而不是“必须卖”或“立刻卖”,经营超预期会吸引新的指数基金、南下资金、外资买入,这股新的买盘力量,完全可以覆盖甚至远超那些因资金安排而退出的基石投资者的卖盘。典型的就是港股在2025年二季度的解禁潮,并没有导致港股市场的回落。

在2026年的3月以及9月,可能会有新一轮的中大型规模公司(市值300亿港元以上)的限售股解禁潮,例如紫金黄金国际和奇瑞汽车的解禁到期,9月存在4000亿左右的限售股解禁。其中,需要注意的是,2026年的限售股解禁规模的统计口径,并未包含26年上半年港股IPO公司在6个月后基石投资者解禁。

备注:在传统计算港股解禁潮的公式中,采用的是全部港股上市公司的解禁规模,这就导致部分即便解禁也难以抛售出去的限售股,也被算入解禁潮中,例如,部分市值较小、流动性较差的港股上市公司,即便解禁,由于缺乏对手盘,也无法进行有效抛售。因此,在下方解禁潮统计中,采用两个口径,一是仅计算市值300亿港元以上公司的解禁规模,二是全部口径的港股解禁规模。

(二)港股通、恒生科技的纳入前后,股价会如何波动?

每年之中有两个固定的“入通”时点:

1.每年3月和9月的第一周周五纳入,次周周一生效:这是每半年度的定期调整,通常涉及公司最多。主要标准是【公司被纳入恒生综合指数】(注意不是恒生指数),恒生综合指数每半年依据市值、换手率等客观指标调整成分股,分别是2月公布结果、3月实施(考察区间是上一年的1.1-12.31);8月公布结果、9月实施(考察区间是上一年的7.1到本年的6.30)。

2.每年6月和12月第一周周五纳入,次周周一生效:属于季度快速纳入,仅作用于新上市公司,涉及公司往往不多。对于第一季度及第三季度新上市公司,恒生综指还有季度检讨,如果满足恒生综合大型指数或恒生综合中型指数的纳入标准(如日均市值大于等于160亿港元),则公司纳入。

3.此外,还有几种不定期的纳入方式:比如特殊快速纳入(上市首日市值达恒生综指前10%,10个交易日后纳入)、AH同时上市公司纳入(上市满10个交易日,且H股价格稳定期结束后纳入)、同股不同权公司纳入(除需纳入恒生综指外,还需满足“首次纳入考察日前183日(含考察日当日)港股总成交额不低于港币60亿元、日均市值不低于港币200亿元”等)。

我们在报告《入通后的南下流入能否带动股价上涨?今年还有哪些公司可能入通?》中提到,虽然入通后各龙头公司多会马上迎来港股通的流入,并推动股价上涨,且最初几天的流入斜率最为陡峭。但入通后的短期股价上涨并非对所有公司都有效,事实上,如果全样本来复盘入通后的股价表现,上涨概率并不高,即这并不是一个简单的量化择时策略。

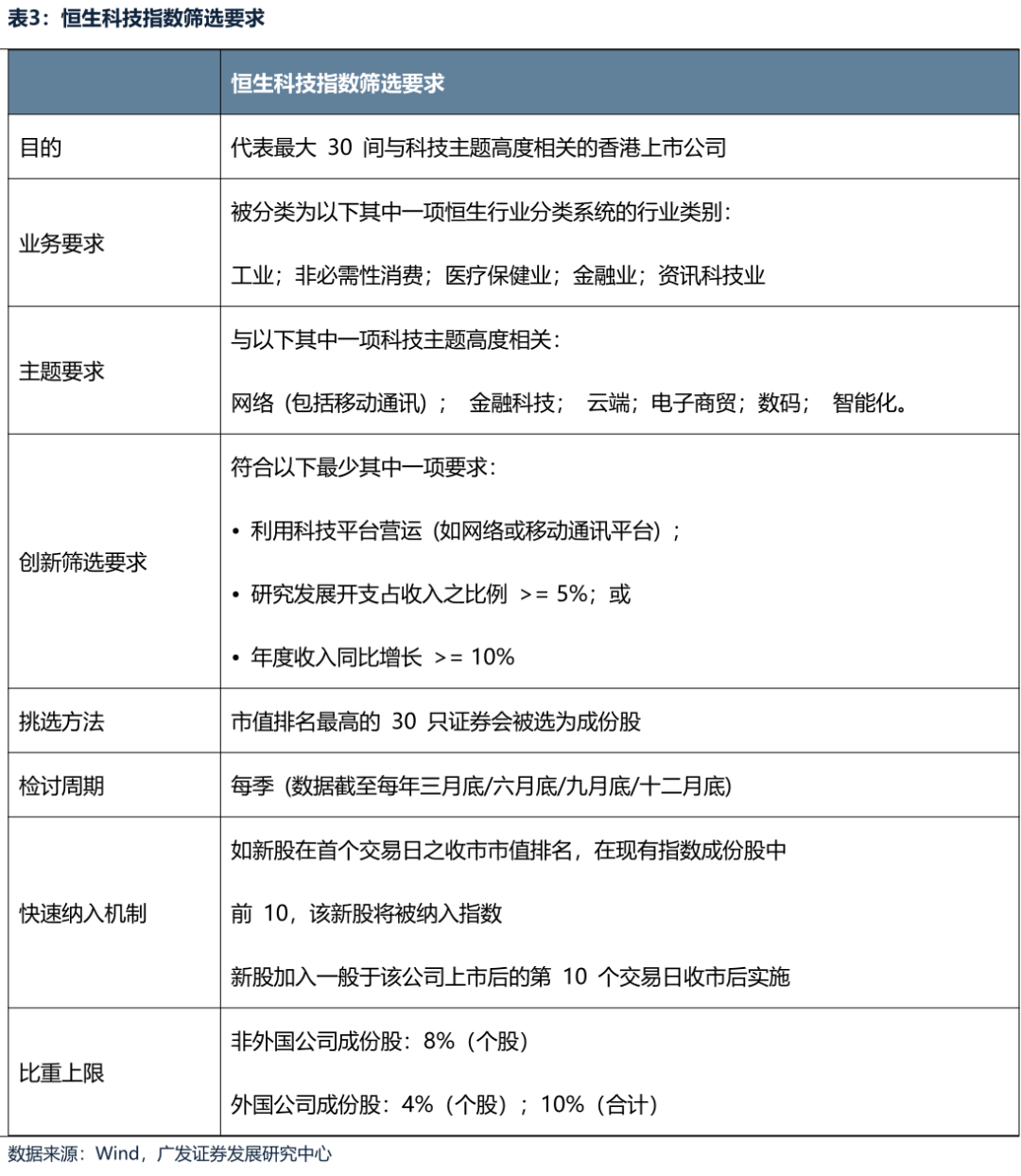
恒生科技指数的编制规则旨在选取30家最具代表性的香港上市科技公司,其筛选首先要求公司属于工业、非必需性消费、医疗保健、金融或资讯科技行业,并且业务须与网络、金融科技、云端、电子商务、数码或智能化等科技主题高度相关;同时,公司必须满足至少一项创新标准,包括利用科技平台运营、研发开支占收入不低于5%,或年度收入增长不低于10%。合资格证券按市值排名,最高的30只被选为成份股,并实行季度检讨。此外,规则设有快速纳入机制,允许上市初期市值排名前列的新股快速进入指数,并对成份股设有个股权重上限(非外国公司8%,外国公司4%)。

对于成分股纳入/剔除恒生科技而言:

1.提前30日股价就会有所反应:可能由于港股机构投资者较多,对指数调仓的预测相对到位,在指数调整(执行日)之前30天左右,通常股价就会有所反应。纳入恒生科技成分股的公司上涨较多、剔除出成分股的公司下跌较多。

2.公告日后2-3个工作日股价反应迅速:恒生指数系列成份股变动公告(公告日),通常会提前执行日10个工作日(约2周),发出公告之后,宣布纳入的公司通常会在短期(2~3个工作日)快速上涨;而宣布剔除的公司通常会在短期(2~3个工作日)快速下跌。

3.不管是纳入还是剔除,在指数调整完成后(执行日之后),通常会出现下跌,并在一周之后调整结束。

二、本周全球资金流动

(一)A/H股市场

1. AH互联互通方面

北向资金本周日均成交额减少。本周(1月5日—1月9日)北向资金总成交金额为1.64万亿元,日均成交额为4089.39亿元,较上周日均成交金额减少2375.61亿元。

南向资金本周转流入。本周(1月5日—1月9日)南向资金净流入额294.59亿港元,上周为净流出34.52亿港元。个股层面,南向资金净买入额排名靠前的个股包括小米集团-W(净买入55.53亿港元),快手-W(净买入22.87亿港元),中芯国际(净买入17.19亿港元);净卖出额排名靠前的个股包括中国移动(净卖出44.43亿港元),恒生中国企业指数ETF(净卖出19.66亿港元),紫金矿业(净卖出6.83亿港元)。

2.外资流向方面:A资金转流入、H资金流出收敛

A资金转流入、H资金流出收敛。截至本周三(12月31日—1月7日),A股外资流入0.87亿美元,上周流出1.3亿美元;H股外资净流出0.23亿美元,相较上周流出0.79亿美元收敛。

(二)海外重要市场

1.美股资金流向

美股主被动资金转流出。截至本周三(12月31日—1月7日),美股主动资金流出47.89亿美元,上周流入23.31亿美元;被动资金流出14.17亿美元,上周流入64.32亿美元收敛。

2.其他重要市场资金流向:本周日本市场资金转流出、发达欧洲市场资金流入增加

本周日本市场资金转流出、发达欧洲市场资金流入增加。其中,日本市场本周流出1.73亿美元,上周为流入11.1亿美元;发达欧洲市场本周流入22.99亿美元,上周为流入10.78亿美元。

三、风险提示

地缘政治冲突超预期使得全球通胀再度出现大幅上行压力;海外通胀反复及美国经济韧性使得全球流动性宽松的节奏低于预期(美联储降息节奏、美债利率下行幅度低于预期);国内稳增长政策力度不及预期,使得经济复苏乏力及市场风险偏好下挫等;模型基于历史数据来分析,可能存在有效性和适用性不足的问题。

Disclaimer: Investing carries risk. This is not financial advice. The above content should not be regarded as an offer, recommendation, or solicitation on acquiring or disposing of any financial products, any associated discussions, comments, or posts by author or other users should not be considered as such either. It is solely for general information purpose only, which does not consider your own investment objectives, financial situations or needs. TTM assumes no responsibility or warranty for the accuracy and completeness of the information, investors should do their own research and may seek professional advice before investing.

Most Discussed

  1. 1
     
     
     
     
  2. 2
     
     
     
     
  3. 3
     
     
     
     
  4. 4
     
     
     
     
  5. 5
     
     
     
     
  6. 6
     
     
     
     
  7. 7
     
     
     
     
  8. 8
     
     
     
     
  9. 9
     
     
     
     
  10. 10